
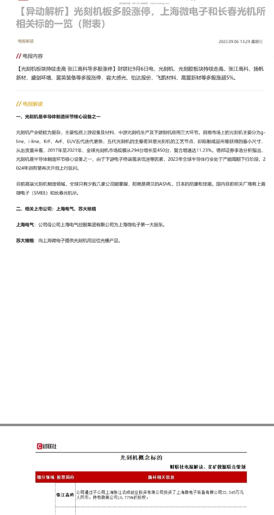
1)参股上海微电子: 张江高科:通过全资子公司上海张江浩成创业投资有限公司持有上海微电子14.21%股权。另外,公司旗下微装公司是国内唯一一家研发、生产以及销售高端光刻机的企业,也是全球第四家生产IC前道光刻机的企业。在先进封装光刻机等领域,其国内市场占有率超过80%,全球市场占有率为40%。东方明珠:通过上海泰力产业投资管 上海微电子产业链相关标的 1)参股上海微电子: 张江高科:通过全资子公司上海张江浩成创业投资有限公司持有上海微电子14.21%股权。另外,公司旗下微装公司是国内唯一一家研发、生产以及销售高端光刻机的企业,也是全球第四家生产IC前道光刻机的企业。在先进封装光刻机等领域,其国内市场占有率超过80%,全球市场占有率为40%。东方明珠:通过上海泰力产业投资管理有限公司间接持有约2%股权。上海电气:公司控股股东上海电气控股集团为上海微电子实控人,持有上海微电子32.09%股权。 2)上海微电子供应商: 炬光科技:间接供货光刻机巨头ASML。 公司甚至参与了国家的“神光”计划即“人造太阳”项目。 华为哈勃在2020年9月以每股25元的价格入股炬光科技,持有公司2.96%股份。 截止目前亦庄唯一控股的上市公司是麦克奥迪(稀缺唯一性)。 麦克奥迪主业光学镜头实锤供货光刻机。 市场预期亦庄同一控制下企业进行重组:国望光学和科益虹源+麦克奥迪光刻机光学镜头供应商。 富创精密:富创精密:国产半导体设备零部件龙头,全球为数不多的能够为7纳米工艺制程半导体设备批量提供精密零部件的厂商,公司已进入全球光刻机龙头ASML供应链体系,已切入上海微电子等国产半导体设备厂。 海立股份:2021年10月26日,海立集团与上海微电子装备集团举行战略合作协议签约仪式。 3)自购或自用的光刻机 赛微电子300456:公司与ASML合作,在瑞典和北京分别拥有数台光刻机,此外公司一直为全球光刻机巨头厂商提供透镜系统MEMS部件的工艺开发与晶圆制造服务。 英唐智控:公司2020年10月完成对先锋微技术的收购,更名为英唐微技术(股权比例为55%)。 先锋微技术自有的生产设备中包含有日本产的光刻机设备,互动平台称:5台光刻机目前还在控股子公司日本英唐微技术的生产线中,最小能支持0.35um工艺。 晶瑞电材:前年公司已购得KrF光刻机一台(二手),可用于KrF光刻胶的曝光测试,同时公司KrF光刻胶量产化生产线正在积极建设中。