登录
注册
个人信息
我的订单
我的报告豆
我的优惠券
我的笔记
我的阅读
我的收藏
我的下载
我的上传
我的订阅
在线客服
退出登录
回到首页
AI
搜索
发现报告
发现数据
发现专题
专题报告
专题百科
研选报告
定制报告
VIP
权益
发现大使
发现一下
行业研究
公司研究
宏观策略
财报
招股书
会议纪要
seedance2.0
低空经济
DeepSeek
AIGC
大模型
当前位置:首页
/
其他报告
/
报告详情
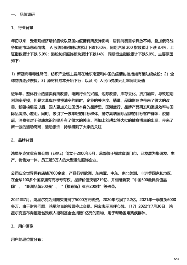
2023汉堡王视频号直播营销策略拆解案例
2023-11-25
营销方案
ZLY
你可能感兴趣
2023汉堡王视频号直播营销策略拆解案例
商贸零售
营销方案
2023-09-04
2023小熊抖音、淘宝直播营销策略拆解案例
商贸零售
营销方案
2023-09-04
2022鸿星尔克抖音+淘宝直播营销策略拆解案例
商贸零售
营销方案
2023-01-01
2023安踏抖音直播营销策略拆解
商贸零售
营销方案
2023-12-01
【她营销】2023洁婷樱花季事件营销策略案例拆解
商贸零售
营销方案
2023-09-04