
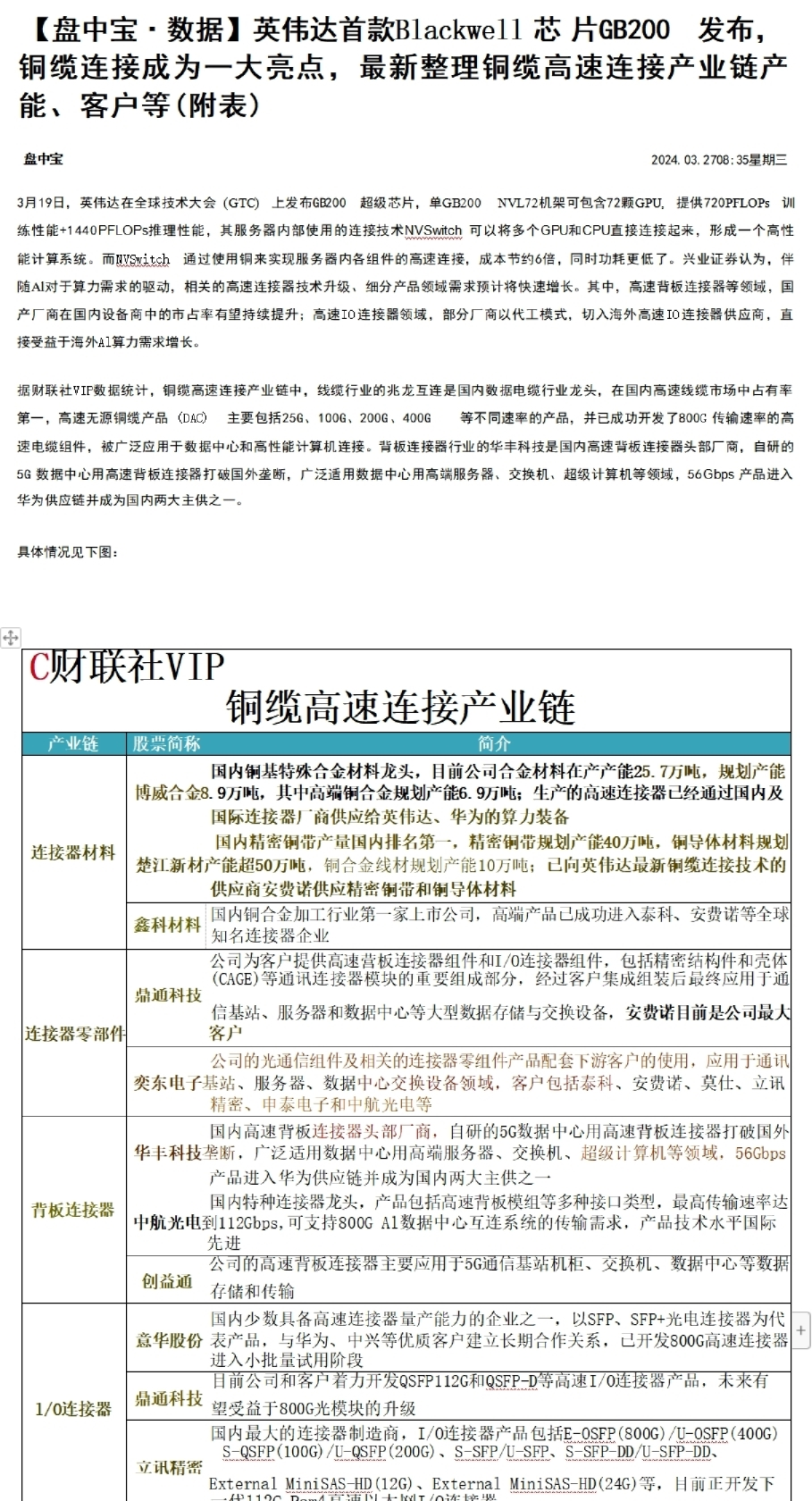
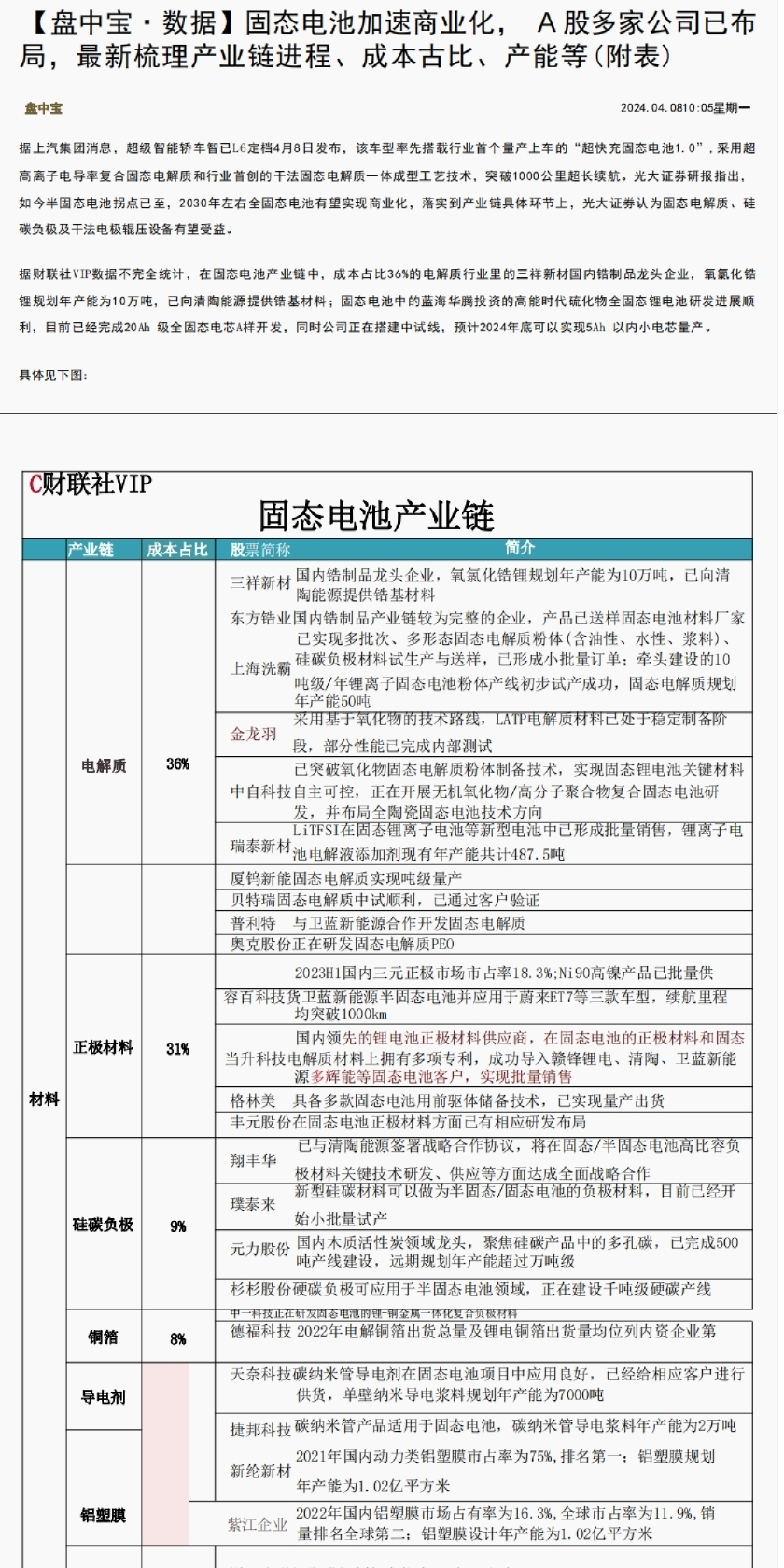
2023.11.2308:46星期四 盘中宝 英伟达H200的发布揭示了算力下一步提升路径,得益于HBM3e的搭载,H200拥有141GB的内存、4.8TB/秒的带宽,在GPU架构无调整的情况下推理速度达到了H100的两倍,存力在后续升级必要性凸显。华福证券认为,作为Al芯片的主流解决方案,HBM受到了存储巨头的高度重视。自2013年SK海力士首次成功研发HBM以来,三星、美光等存储巨头也纷纷入局,展开了HBM的升级竞赛,目前HBM已从第一代(HBM)升级至第四代(HBM3)。展望未来,H200的推出有望再次掀起HBM布局浪潮,随着存储巨头的持续发力,产业链上下游企业也将紧密部署,HBM的影响力将逐步扩大并带来全新机遇。 据不完全统计,HBM产业链的上游原材料,在环氧塑封料中,华海诚科2021年环氧塑封料产能达1.61万吨/年,自主研发的GMC(颗粒状环氧塑封料)可用于HBM的封装,相关产品已通过客户验证,现处于送样阶段,LMC(液态塑封材料)正在客户验证过程中;在Low-α球铝中,壹石通2022年电子通信功能填充材料产量7775.86吨,目前Low-α射线球形氧化铝产品目前在客户端测试,年产200吨高端芯片封装用Low-α射线球形氧化铝项目将在2023年第四季度进入产线调试阶段。 具体情况见下图: C财联社VIP