登录
注册
回到首页
AI
搜索
发现报告
发现数据
发现专题
研选报告
定制报告
VIP
权益
发现大使
发现一下
行业研究
公司研究
宏观策略
财报
招股书
会议纪要
稀土
低空经济
DeepSeek
AIGC
智能驾驶
大模型
当前位置:首页
/
其他报告
/
报告详情
油脂油料晨报:美豆跌破关键支撑位,空头思路参与
2016-07-22
阳洪
国都期货
.***
你可能感兴趣
油脂油料日报:美豆跌破关键支撑位 粕类油脂跟随回调
国都期货
2015-10-19
农产品产业链日报:技术性探底,美豆看是否跌破关键支撑位1272
东海期货
2021-08-31
油脂油料日报:增产季影响较大 油脂空头思路参与
国都期货
2016-05-24
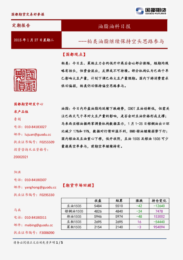
油脂油料日报:粕类油脂继续保持空头思路参与
国都期货
2015-01-27
油脂油料日报:反弹乏力,继续保持空头思路参与
国都期货
2015-07-30