登录
注册
回到首页
AI
搜索
发现报告
发现数据
发现专题
研选报告
定制报告
VIP
权益
发现大使
发现一下
行业研究
公司研究
宏观策略
财报
招股书
会议纪要
海南封关
低空经济
DeepSeek
AIGC
大模型
当前位置:首页
/
会议纪要
/
报告详情
【机构调研】这家本土芯片CMP设备龙头已基本覆盖12英寸先进集成电路大生产线-20231024
2023-10-24
未知机构
亓***
你可能感兴趣
【电报解读】存储巨头斥资10亿美元加码先进封装业务,HBM快速迭代下,这一关键“新技术”成为设备材料发力点,这家公司已基本覆盖国内12英寸先进集成电路大生产线,相关设备处于国内领先地位-20240310
未知机构
2024-03-10
【机构调研】这家公司基本实现8-12英寸大硅片设备全覆盖并批量销售-20240311
未知机构
2024-03-11
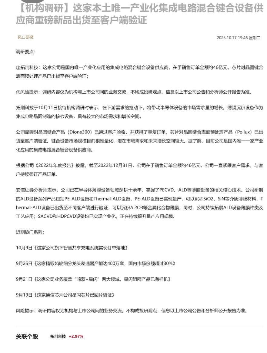
【机构调研】这家本土唯一产业化集成电路混合键合设备供应商重磅新品出货至客户端验证-20231018
未知机构
2023-10-18
【机构调研】这家本土FA零部件龙头已开发涵盖超150万个SKU产品体系-20230930
未知机构
2023-09-30
【机构调研】这家本土操作系统龙头服务器产品已上架华为云云商店
未知机构
2023-07-04