登录
注册
回到首页
AI
搜索
发现报告
发现数据
发现专题
研选报告
定制报告
VIP
权益
发现大使
发现一下
行业研究
公司研究
宏观策略
财报
招股书
会议纪要
中央经济工作会议
低空经济
DeepSeek
AIGC
智能驾驶
大模型
当前位置:首页
/
会议纪要
/
报告详情
【机构龙虎榜解读】6G+卫星通信,上半年中标多个卫星互联网相关顶目,是我国首个卫星通信系统核心网唯一供应商,机构净买入这家企业
2023-10-13
-
未知机构
土***
你可能感兴趣
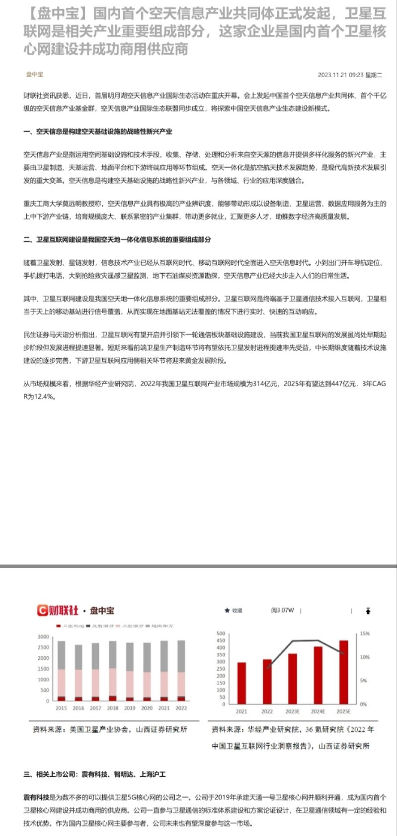
国内首个空天信息产业共同体正式发起,卫星互联网是相关产业重要组成部分,这家企业是国内首个卫星核心网建设并成功商用供应商
未知机构
2023-11-21
【机构龙虎榜解读】卫星互联网+无人驾驶,子公司产品已成功应用于多颗在轨卫星,另一子公司可为无人驾驶提供相关业务,机构净买入这家企业
未知机构
2023-07-14
【机构龙虎榜解读】人形机器人 丝杠,特斯拉细分领域主要供应商,通过收购滚珠丝杠领先企业布局人形机器人赛道,在海外无人驾驶领域相关业务开展顺利,机构大额净买入这家公司20250911
未知机构
2025-09-11
【机构龙虎榜解读】先进封装+5G,正开拓先进封装相关市场及产品,华为是公司重要客户之一,机构净买入这家企业
未知机构
2023-09-18
【盘中宝】马斯克旗下SpaceX首次通过星链·上网发帖 卫星互联网是下一代通信革命“主战场”,国内产业突破在即,这家企业中标并交付低轨卫星核心网的原型系统项目-20240227
未知机构
2024-02-27