登录
注册
回到首页
AI
搜索
发现报告
发现数据
发现专题
研选报告
定制报告
VIP
权益
发现大使
发现一下
行业研究
公司研究
宏观策略
财报
招股书
会议纪要
海南封关
低空经济
DeepSeek
AIGC
大模型
当前位置:首页
/
其他报告
/
报告详情
国投安信期货玻璃、纯碱日报
2023-01-03
周小燕
安信期货
Z***
你可能感兴趣
国投安信期货玻璃、纯碱日报
国投期货
2022-03-14
国投安信期货玻璃、纯碱日报
国投期货
2022-05-24
国投安信期货玻璃、纯碱日报
国投期货
2022-06-14
国投安信期货玻璃、纯碱日报
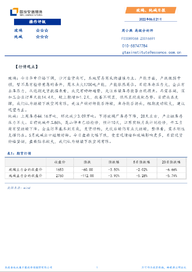
国投期货
2022-06-21
国投安信期货玻璃、纯碱日报
国投期货
2022-06-10