登录
注册
回到首页
AI
搜索
发现报告
发现数据
发现专题
研选报告
定制报告
VIP
权益
发现大使
发现一下
行业研究
公司研究
宏观策略
财报
招股书
会议纪要
海南封关
低空经济
DeepSeek
AIGC
大模型
当前位置:首页
/
其他报告
/
报告详情
安信期货有色金属日报
2023-09-27
安信期货
刘***
你可能感兴趣
国投安信期货有色金属日报
国投期货
2022-07-05
国投安信期货有色金属日报
国投期货
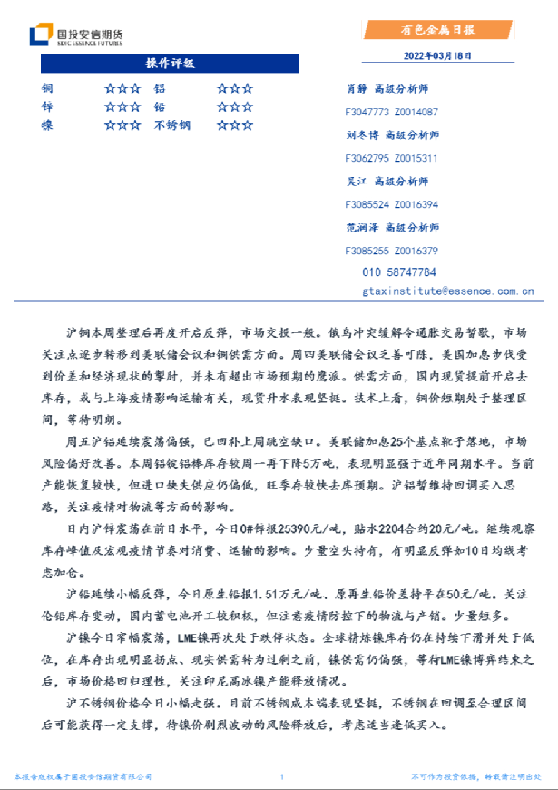
2022-03-18
国投安信期货有色金属日报
国投期货
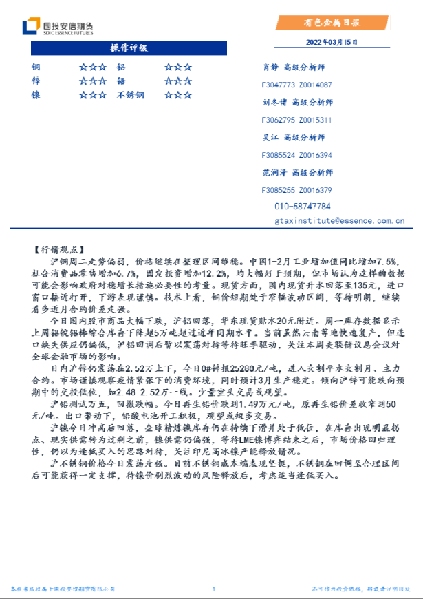
2022-03-15
国投安信期货有色金属日报
国投期货
2022-06-29
国投安信期货有色金属日报
国投期货
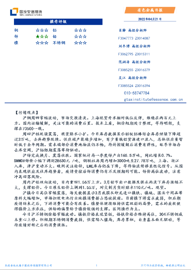
2022-04-21