登录
注册
回到首页
AI
搜索
发现报告
发现数据
发现专题
研选报告
定制报告
VIP
权益
发现大使
发现一下
行业研究
公司研究
宏观策略
财报
招股书
会议纪要
中央经济工作会议
低空经济
DeepSeek
AIGC
大模型
当前位置:首页
/
其他报告
/
报告详情
棕榈延续跌势,创4个月新低
2016-07-08
柳瑜萍
瑞达期货
秋***
你可能感兴趣
股指期货日报:两市成交额创4个月新低
南华期货
2020-09-25
主力合约险守1200点创4个月新低,现货震荡偏弱CMA新增一停航
中信期货
2025-09-12
金融工程日报:三大期指均高位升水,市场成交额创近4个月新低
国信证券
2022-09-14
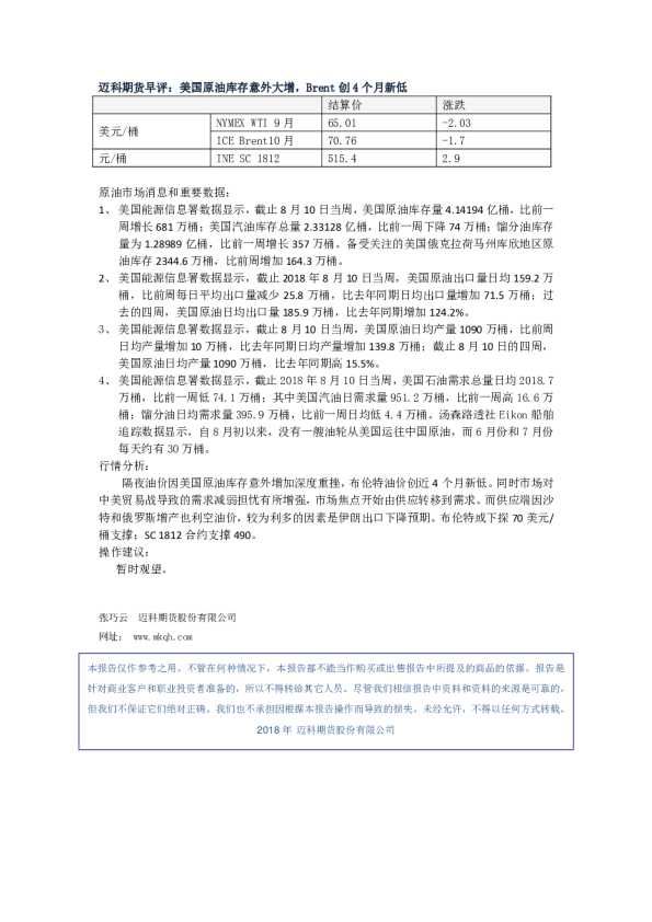
早评:美国原油库存意外大增,Brent创4个月新低
迈科期货
2018-08-16
【联讯融资融券周报】 两融续降,创近4个月新低
联讯证券
2017-05-22