登录
注册
回到首页
AI
搜索
发现报告
发现数据
发现专题
研选报告
定制报告
VIP
权益
发现大使
发现一下
行业研究
公司研究
宏观策略
财报
招股书
会议纪要
中央经济工作会议
低空经济
DeepSeek
AIGC
智能驾驶
大模型
当前位置:首页
/
其他报告
/
报告详情
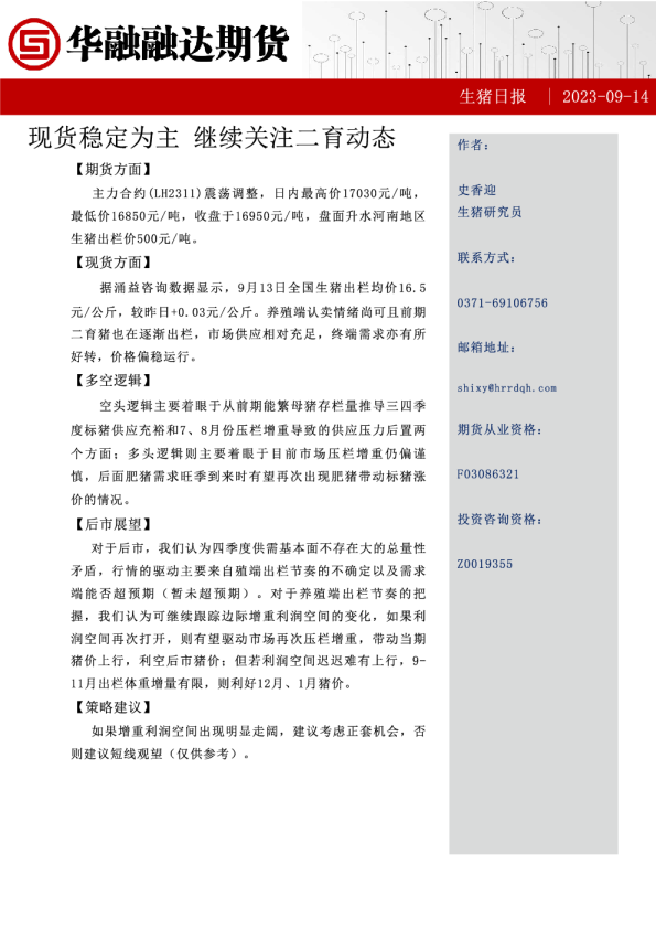
生猪日报:现货稳定为主,继续关注二育动态
2023-09-14
史香迎
华融融达期货
极***
你可能感兴趣
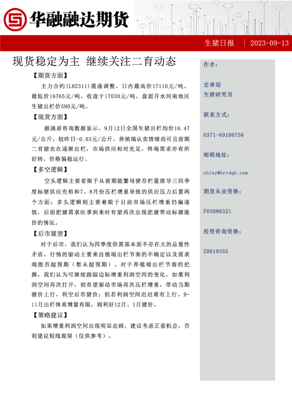
生猪日报:现货稳定为主 继续关注二育动态
华融融达期货
2023-09-14
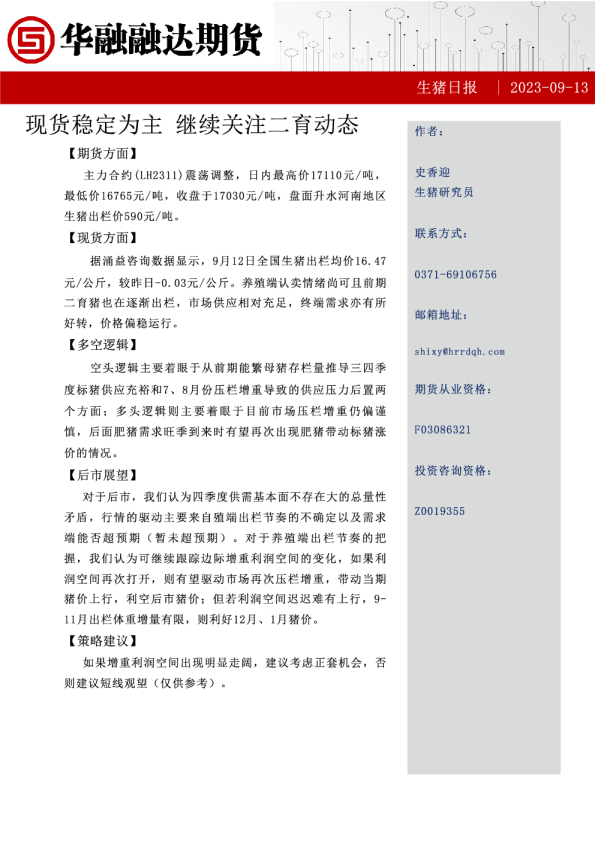
生猪日报:现货稳定为主 继续关注二育动态
华融融达期货
2023-09-13
生猪日报:现货稳定为主,继续关注二育动态
华融融达期货
2023-09-13
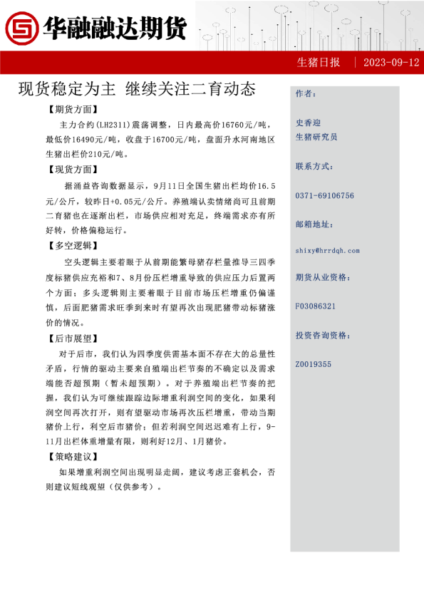
生猪日报:现货稳定为主 继续关注二育动态
华融融达期货
2023-09-12
生猪日报:现货稳定为主继续关注二育动态
华融融达期货
2023-09-12