您的浏览器禁用了JavaScript(一种计算机语言,用以实现您与网页的交互),请解除该禁用,或者联系我们。 [英大期货]:【能源】日报-2023-09-11 - 发现报告

【能源】日报-2023-09-11

2023-09-12 英大期货 EMJENNNY
报告封面

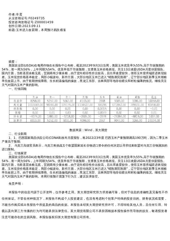
作者:蓝天祥从业资格证号:F3058578投资咨询资格证号:Z0000895创作日期:2023.09.11标题:煤炭增产增供与消费趋稳动力煤价企稳运行 一、市场行情观点 1.操作建议 动力煤产业链企业应充分利用期货期权进行价格风险管理,受交易交割规则的影响和市场成交情况,在无量成交的过程中建议以观望为主,同时密切关市场和交易交割规则的完善,把握入市机会。 2.市场驱动力 在煤炭行业整体向好,全行业盈利能力突破万亿元的现状下;伴随国家发改委明确的增产保供稳价机制的落实,动力煤市场价格有序向合理区间回归,同时在“下限保煤、上限保电”的煤电价格改革机制下电力行业盈利能力亦实现了大幅增长;在2022年“中国煤炭消费量为30.3亿吨标煤,煤炭产量为32亿吨标煤,煤炭进口量为2亿吨标煤。可见2022年中国煤炭产量和进口量总和远超消费量,煤炭库存完全可以重新恢复到不低于30天的用量。而电站、煤矿和主要的渤海湾港口的煤炭库存确实分别同比增长6%、26.7%和7.5%。”的基础上,2023年煤炭将由“增产保供”转向“精准保供稳价”的背景下。叠加7月份湖北省电煤存煤600.1万吨同比增加61.9万吨;山东省济宁市煤矿核定生产能力7500万吨/年;8月份全国煤炭开采与洗选业价格环降0.8%同降16.2%。迎峰度夏过后伴随迎峰度冬的临近安全生产与增产保供稳价要持续。 截至9月1日内陆17省+沿海8省日耗548.7万吨,周环比减少36.7万吨,库存11996.3万吨,周环比增加104.6万吨,平均可用天数21.35天,周环比增加1.55天;8月24日,纳入统计的发电企业煤炭库存可用天数19天;截至8月18日沿海六大电厂合计库存1358万吨,日耗88.22万吨,可用天数15.3天;截至8月18日全国371家铁路直供电厂存煤可用天数25天以上;截至8月23日全国同调电厂存煤1.59亿吨可同天数为32天。截至6月16日全社会煤炭库存已高达2.1亿吨;截至6月末全国电厂存煤2亿吨,可用天数30天。 截至6月末,全国煤炭企业存煤6900万吨,同比增长11.4%,全国主要港口存煤7502万吨,同比增长17.8%;国内迎峰度夏电力供应保障有力,截至7月26日全国统调电厂存煤达到1.98亿吨的历史新高,可用天数26天。1月至5月,煤炭供应总量20.9亿吨,同比增长9.0%;而煤炭消费量约18.2亿吨,同比增长4.9%;发电供热用煤消费10.8亿吨,同比增长6.1%;煤炭供大于求2.7亿吨左右。 二、期货行情回顾 截至9月11日收盘主力合约ZC2309合约及其他合约均无成交。 截至9月8日秦皇岛港Q5800、Q5500、Q5000、Q4500动力末煤平仓价分别为932元/吨、870元/吨、764元/吨和660元/吨,较9月1日周报价相比分别上涨26元/吨、25元/吨、27元/吨和20元/吨。 三、煤炭行业要闻 1.山东省济宁市煤矿核定生产能力7500万吨/年 9月11日中国煤炭工业协会信息显示:济宁市共有煤矿44处,占全省煤矿数量的47.8%,分布在除梁山县、泗水县以外的12个县(市、区),从业人员约7.3万人,从事井下作业人员约4万人。核定生产能力7500万吨/年,其中省属煤矿21处,核定生产能力5767万吨/年;市属煤矿10处,核定生产能力926万吨/年;县属煤矿13处,核定生产能力807万吨/年。 2.8月份全国煤炭开采与洗选业价格环降0.8%同降16.2% 9月11日国家统计局信息显示:2023年8月份,全国工业生产者出厂价格同比下降3.0%,环比上涨0.2%;工业生产者购进价格同比下降4.6%,环比上涨0.2%。1—8月平均,工业生产者出厂价格比上年同期下降3.2%,工业生产者购进价格下降3.6%。其中8月份全国煤炭开采与洗选业价格环降0.8%同降16.2%。 3.7月份湖北省电煤存煤600.1万吨同比增加61.9万吨 9月11日湖北省发改委消息显示:7月份,全省统调火电厂积极维持电煤高库存,为迎峰度夏电力保供作出重要支撑。当月到达电煤513.6万吨,同比减少(下同)149.7万吨,降幅22.6%;消耗电煤531.1万吨,减少128.6万吨,降幅19.5%;月末库存600.1万吨,环比下降8.5万吨,同比增加61.9万吨。 1至7月份,全省统调火电厂累计调入电煤3532.7万吨,增加291.3万吨,增幅9.0%;消耗电煤3458.9万吨,增加256.4万吨,增幅8.0%。电煤中长协履约率74.5%,履约量2438.6万吨,增加534.1万吨,履约量占电煤调入量的69.0%。 【原油】 作者:张明月从业资格证号:F3080273投资咨询资格证号:Z0018558创作日期:2023.09.11 标题:生猪原油驱动中国8月CPI、PPI环比转正 摘要: 国家统计局9月9日公布数据显示,生猪原油驱动中国8月CPI、PPI环比转正。截止9月10日当周,美元指数升至6个月高点,较7月低点上涨约5.5%。报道称美元与油价关联度达到9个月以来最高水平。一、行情回顾 二、多空因素 1.生猪原油驱动中国8月CPI、PPI环比转正 国家统计局9月9日公布数据显示,8月全国居民消费价格(CPI)同比上涨0.1%,7月同比下降0.3%;环比上涨0.3%,7月环比上涨0.2%。8月全国工业生产者出厂价格(PPI)同比下降3.0%,低于7月4.4%的降幅,环比上涨0.2%,前值为下降0.2%。 CPI方面,8月份,消费市场继续恢复,供求关系持续改善,CPI环比涨幅略有扩大,同比由降转涨。从环比来看,食品价格由上月下降1.0%转为上涨0.5%,影响CPI上涨约0.10个百分点。食品中,受部分地区极端天气影响调运、养殖户压栏惜售及中央储备猪肉收储支撑市场信心等因素影响,猪肉价格由上月持平转为上涨11.4%。非食品方面,国内汽油价格受到国际油价波动的影响上行明显。 PPI方面,8月份,受部分工业品需求改善、国际原油价格上涨等因素影响,PPI环比由降转涨,同比降幅收窄。从环比看,PPI由上月下降0.2%转为上涨0.2%。其中,生产资料价格由上月下降0.4%转为上涨0.3%;生活资料价格上涨0.1%,涨幅比上月回落0.2个百分点。受国际原油价格上行影响,国内石油和天然气开采业价格上涨5.6%,石油煤炭及其他燃料加工业价格上涨5.4%。 2.油价美元同涨,关联度达到9个月以来最高 上周(截止9月10日当周),美元指数升至6个月高点,较7月低点上涨约5.5%。报道称美元与油价关联度达到9个月以来最高水平。受到沙特、俄罗斯将供应减少措施延长三个月的影响,布伦特原油自去年11月以来今年首次突破90美元/桶价格,WTI原油突破了85美元。分析师认为,随着原油价格上涨的前景提振美国这个全球最大经济体,美元将延续有史以来最长的单周涨势。他们指出,美国石油和天然气的出口量大于进口量,因此能源成本上涨将有利于美元,但可能削弱欧元和日元,因为这两个经济体都是主要的能源进口国。 油价飙升之际,欧元区经济增长不见好转。二季度GDP同比初值仅0.5%不及预期,8月调和CPI同比增加5.3%高于预期,表明通胀顽固,引发市场对于滞涨担忧,欧元近期以来表现不佳。根据国际能源机构的数据,去年美国能源贸易余额为510.2千吨石油当量,而欧洲的贸易逆差为502788千吨石油当量,分析师认为,如果油价进一步上涨,这种差异可能还会扩大。 三、观点总结目前支撑国际原油价格的主要因素为原油供应收紧、库存下行,可能限制原油价格上行的主要因素为原油需求端复苏不及预期: 供给方面,随着沙特的减产和俄罗斯出口量的减少的落实,OPEC+7月产量降幅创三年以来最大。9月5日沙特和俄罗斯宣布将减产持续至 2023年底,超出市场预期,受此影响Brent年内首次站上90美元/桶。伴随着沙特和俄罗斯将减产持续至年底,预计原油市场供应不足将在年内持续支撑油价。在今年剩余的时间内,供应最有可能出现较大幅度增加的是伊朗和委内瑞拉,如果美国放松对这两个国家的制裁,他们供应的增长可能会抵消一部分沙特和俄罗斯的减产的影响。 需求方面,需求方面的担忧主要来自宏观经济:首先是美国经济方面,尽管从目前公布的经济数据来看美国经济没有出现衰退,就业市场有冷却迹象,但是通胀仍有上行风险,美国汽车行业的罢工给美国23年剩余时间内的经济和货币政策带来了不确定性,建议投资者关注后续进程;其次是欧洲和日本经济方面,作为能源进口国,高油价对这些国家并不友好,受此影响,欧洲经济增幅放缓,CPI超预期增长,滞涨担忧再起。本周建议关注:1.美国CPI、PPI;2。美国汽车制造业工人大罢工;3.三大机构(IEA、OPEC、EIA)月报;4.中国8月经济数据。 免责声明: 本报告中的信息均源于公开资料,仅作参考之用。英大期货研究所力求准确可靠,但对于信息的准确性及完备性不作任何保证。不管在何种情况下,本报告不构成个人投资建议,也没有考虑到个别客户特殊的投资目的、财务状况或需要,不能当作购买或出售报告中所提及的商品的依 据。本报告未经英大期货研究所许可,不得转给其他人员,且任何引用、转载以及向第三方传播的行为均可能承担法律责任。英大期货有限公司不承担因根据本报告操作而导致的损失,敬请投资者注意可能存在的交易风险。本报告版权归英大期货有限公司所有。 英大期货有限公司地址北京市东城区建国门内大街乙18号院1号楼英大国际大厦二层官网www.ydfut.com.cn客服4000188688