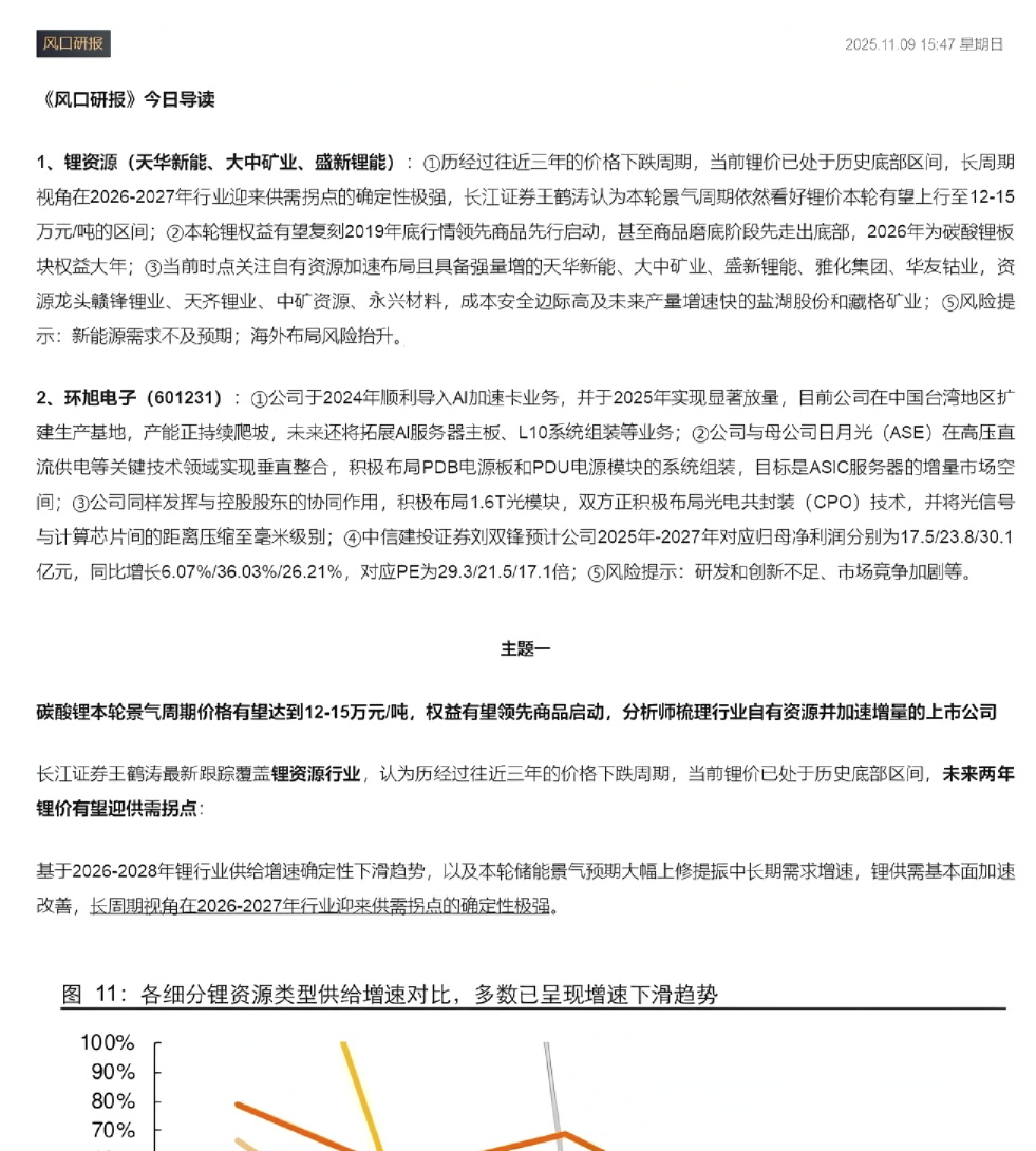
AI智能总结
光伏 龙头电池发展方向明晰,关注BC路线投资机会。隆基本周日在业绩交流会上明确,BC电池将成为未来5-6年光伏主要技术路线,BC将成为公司后续扩产的主要方向:(1)此次表态一定程度上打消市场此前对于背接触电池工艺复杂、量产难度高的顾虑,技术方向选定后,在高强度研发背景下,生产端良率持续提升可期;(2)BC作为类平台化的技术,可与现有电池技术路线进行叠加,包括topcon、HJT等,福建钧石本周公布,公司二代异质结电池HBC(HJT+BC)转换效率再创新高,达到27.42%,效率增幅足够可观,“BC+”有望成为未来新一代电池技术方向。 建议关注,BC路线电池厂商隆基绿能、爱旭股份,激光开槽设备厂商帝尔激光,光刻设备厂商芯碁微装,绝缘胶广信材料,封装用材料赛伍技术等。 风电 发改委明确支持REITs发行,金风科技REITs正式受理。9月4日国务院新闻办公室举行新闻发布会,国家发改委指出要积极推动民间投资项目发行基础设施REITs,同日,金风科技向证监会及深交所正式提交REITs申报材料,并获得受理,标的资产为全南天排山项目,未来REITs的成功发行,将帮助新能源运营企业进一步拓宽融资渠道,实现轻资产运营转型,提升资产周转速度,增强可持续经营能力。 广西开启深远海海风前期工作,涉及容量共13.4GW。9月8日,广西广投海上风电开发有限责任公司发布广西深远海海上风电标段Ⅰ、标段Ⅱ前期工作咨询服务项目招标公告,项目位于北部湾海域,标段I规划装机总容量约6.9GW,标段II规划装机6.5GW。 新能源车 8月国内新能源车销量环比增长8%,近期碳酸锂报价再次跌破20万元/吨。8月国内新能源乘用车批发销量79.8万辆,同比增长25.6%,环比增长8.2%。近期碳酸锂价格延续下跌趋势,截至本周五电池级碳酸锂均价19.85万元/吨,再次跌破20万元门槛,下游采购谨慎,仍以刚性需求为主。新技术方面,本周英联股份、嘉元科技发布设备采购公告,复合集流体进展加速;三星SDI在慕尼黑车展上推出磷酸锰铁锂电池,锰铁锂有望在海外市场也得到应用。建议关注定价权更强盈利性更稳定的电池环节,重点关注新技术的进展。 风险提示: 各国政策变化;下游需求不及预期;新技术发展不及预期;产业链材料价格波动风险;行业竞争加剧风险。 重点公司盈利预测与投资评级 1行情回顾 1.1板块行情 电力设备新能源板块(中信)本周(9/4-9/8)下跌2.6%,年初至今板块下跌7.1%。 图表1:本周行业涨跌幅情况 图表2:今年以来行业涨跌幅情况 1.2个股走势 光伏:本周光伏板块涨幅靠前标的为天洋新材(+6.2%)、中来股份(+4.3%)、双良节能(+3.7%)、爱旭股份(+2.0%),跌幅靠前标的为钧达股份(-12.6%)、德业股份(-12.5%)、晶澳科技(-11.1%)、固德威(-9.9%)。 图表3:光伏核心标的周涨跌幅 风电:本周风电板块涨幅靠前标的为五洲新春(+4.3%)、新强联(+2.9%)、起帆电缆(+1.9%)、明阳智能(+1.0%),跌幅靠前标的为金盘科技(-5.6%)、禾望电气(-3.7%)、运达股份(-3.2%)、东方电缆(-3.2%)。 图表4:风电核心标的周涨跌幅 新能源车:本周新能源车板块涨幅靠前的标的有杉杉股份(+6.6%)、厦钨新能(+3.0%)、振华新材(+3.0%);跌幅靠前的标的有科达利(-14.5%)、天赐材料(-10.7%)、德方纳米(-10.7%)。 图表5:锂电核心标的周涨跌幅 2光伏 2.1价格情况 硅料:短期硅料新增产出放缓,高品质的致密料和复投料的供应情况持续趋紧,个别大厂的新订单价格报价区间继续抬升和扩大,个别零单的致密复投料价格已经涨至89-96元/kg。 硅片:9月硅片排产仍在上调,单月产出超60GW,主要厂商均维持高稼动率,后续价格压力或将提升。后续伴随N型产能放量,预计NP硅片价格和盈利将出现结构性分化。 电池片:电池片开始逐步让价,M10低价报价来到0.72元/w,G12价格相对平稳在0.73元/w。Topcon均价稳定在0.78-0.80元/w。考虑到后续组件排产有所下滑,电池片价格承压。 组件:本周组件报价出现分化,一线厂商仍维持低价,集中项目约1.16-1.24元/w,分布式项目价格1.15-1.25元/w,而中后段厂家由于考虑成本,报价纷纷上调2分/w,但终端接受度有限,成交较少。 图表6:光伏产业链价格涨跌情况 2.2行业新闻 龙头电池发展方向明晰,关注BC路线投资机会。隆基绿能本周日在业绩交流会上明确,BC电池将成为未来5-6年光伏主要技术路线,BC将成为公司后续扩产的主要方向:(1)此次表态一定程度上打消市场此前对于背接触电池工艺复杂、量产难度高的顾虑,技术方向选定后,在高强度研发背景下,生产端良率持续提升可期;(2)BC作为类平台化的技术,可与现有电池技术路线进行叠加,包括topcon、HJT等,福建钧石本周公布,公司二代异质结电池HBC(HJT+BC)转换效率再创新高,达到27.42%,效率增幅足够可观,“BC+”有望成为未来新一代电池技术方向。 建议关注,BC路线电池厂商隆基绿能、爱旭股份,激光开槽设备厂商帝尔激光,光刻设备厂商芯碁微装,绝缘胶广信材料,封装用材料赛伍技术等。 3风电 3.1行业新闻 发改委明确支持REITs发行,金风科技REITs正式受理。9月4日国务院新闻办公室举行新闻发布会,国家发改委指出要加强前期辅导工作力度,积极推动民间投资项目发行基础设施REITs,此前中信建投国家电投新能源封闭式基础设施证券投资基金正式获得批复(底层资产为国家电投滨海北H1、滨海北 H2 海上风电场和配套运维驿站)。同日,金风科技向证监会及深交所正式提交REITs申报材料,并获得受理,标的资产为全南天排山项目,未来REITs的成功发行,将帮助新能源运营企业进一步拓宽融资渠道,实现轻资产运营转型,提升资产周转速度,增强可持续经营能力。 图表7:金风科技REITs交易结构图 数据来源: 广西开启深远海海风前期工作,涉及容量共13.4GW。9月8日,广西广投海上风电开发有限责任公司发布广西深远海海上风电标段Ⅰ、标段Ⅱ前期工作咨询服务项目招标公告,项目位于北部湾海域,标段I规划装机总容量约6.9GW,标段II规划装机6.5GW,分析论证内容包括深远海场址的数据观测与外业调查、军事敏感因素排查论证、航道及通航条件影响分析、海缆路由及送出通道选址及论证等前期工作。 数据来源:http://zbtb.gxi.gov.cn:9000/ 华能临高600MW海风项目主机开标,大唐儋州一期600MW海风项目主机二次开标。9月6日,华能临高海上风电场项目风力发电机组(含塔筒、五年整机维护)开标,第一中标人为明阳智能,中标单价为3527元/kw,项目要求2024年4月进行首批风机供货,并在2024年12月完成全部交货。9月8日,大唐海南儋州120万千瓦海上风电项目一场址风力发电机组(含塔筒)二次开标,第一中标人为东方电气,中标单价为3698元/kw,项目要求交货日期为2023年12月至2024年8月。 数据来源:https://wind.imarine.cn/news/72928.html数据来源:https://wind.imarine.cn/news/73099.html 4新能源车 4.1公司公告及行业新闻 公司公告 亿纬锂能:(1)子公司收到通用汽车定点,为其提供12V锂电池系统;(2)子公司收到Rimac动力电池的定点;(3)全资孙公司亿纬美国拟与Electrified Power、Daimler Truck和PACCAR签订《LIMITED LIABILITY COMPANYAGREEMENT》拟在美国成立合资公司,各股东出资上限合计26.4亿美元,其中亿纬美国出资上限1.5亿美元,持有合资公司10%股权;Electrified Power、Daimler Truck、PACCAR出资上限分别为8.3亿美元,各持有合资公司30%的股权。 数据来源:wind 容百科技:预计2023年第三季度实现归属于母公司所有者的净利润为22,000万元到28,000万元,与上年同期相比将增加3,782.32万元到9,782.32万元,同比增长20.76%到53.70%,环比增长221.82%到309.59%。。 数据来源:wind 行业新闻 三星SDI推出磷酸锰铁锂电池。在2023德国慕尼黑车展上,三星SDI首次展示了磷酸锰铁锂电池。 数据来源:https://mp.weixin.qq.com/s/MTapoq650Ifoez3RFCBq9A 宁德时代5C麒麟电池装车理想。9月1日,宁德时代通过官方社交媒体发布,理想MEGA车型将配备峰值5C麒麟电池,从而实现12分钟充电500公里的充电效率。理想MEGA将于今年12月发布,明年1月展车进店,2月交付,预计售价50万元以上。 数据来源:https://mp.weixin.qq.com/s/Jf8rNkgucczZ6SPaR5fXjQ 国内8月新能源乘用车销量数据:8月新能源乘用车批发销量达到79.8万辆,同比增长25.6%,环比增长8.2%。今年以来累计批发507.8万辆,同比增长38.5%。8月新能源车市场零售71.6万辆,同比增长34.5%,环比增长11.8%。今年以来累计零售444.1万辆,同比增长36.0%。 数据来源:https://mp.weixin.qq.com/s/tsYEneMFrCJ_uiPCSgzCaA 4.2核心原材料价格 碳酸锂:碳酸锂价格本周延续下跌趋势,主要受下游需求低迷的影响,下游客户采购谨慎,减少库存积压,导致现货价格持续走低。从供应端看,本周碳酸锂产量环比有所上升,盐湖企业大部分仍保持满负荷运行,四川、江西等地拥有自主矿权的锂盐厂也稳定出货,加上锂盐厂的库存水平仍然较高,市场供应相对宽松。但是,依赖外购锂矿石的锂盐厂已经出现亏损,生产动力不足,部分小型锂盐厂已经减产或停产,虽然目前影响范围有限,但如果碳酸锂价格继续下探,约有四分之一的外采型锂盐厂将面临开工困难。从需求端看,在碳酸锂价格持续走低的背景下,下游市场并没有出现明显的补库行为,仍以刚性需求为主。尽管已经进入传统的旺季“金九”,但9月份的排产计划并没有达到市场预期的水平。 正极:三元材料价格本周继续走低,受碳酸锂价格下跌的影响,成本和报价都有所下调。从市场端看,据了解,八月份三元材料的产量环比七月份有小幅增长,主要是头部企业的增量推动,而九月份的市场预期则是保持相对稳定。磷酸铁锂方面,受碳酸锂价格下跌的影响,价格也呈现出下降趋势。需求端,虽然行业内普遍预期九月份会有需求回暖的迹象,但目前来看,市场整体仍然保持平稳,企业间表现出明显的分化。头部企业由于产品质量高、成本低、渠道广,抢占了大量订单,而其他企业则面临着较大的压力。甚至在行业内排名前五的企业中,也存在着不同程度的差距,有些企业正在逐渐拉开与竞争对手的距离。 负极:本周负极市场变动较小。需求方面,头部动力电池企业运行良好,订单小幅增长,但对于后市预期仍较为谨慎。供给方面,行业开工率逐步回暖,部分企业少量备货,供需结构无明显好转下扩产节奏也有所放缓。 隔膜:隔膜方面,预计9月份行业整体排产量较8月份有小幅增长,主要受益于厂商自身产能的扩张,以及部分下游厂商的需求回升。具体来看,干法隔膜由于此前受到比亚迪等厂商需求的拉动,一度出现供应紧张的情况。但目前来看,干法隔膜的产能已经逐步释放,整体供应趋于平衡,同时市场竞争也在加剧,导致个别规格的产品价格出现松动。湿法隔膜方面,虽然需求保持稳定,但是在供大于求的背景下,以及市场竞争的影响下,价格仍然呈现下降趋势,成交量也有所减少。 电解液:电解液市场本周保持平稳运行,主流厂商的产能和出货量没有明显波动。由于9月份的市场利好因素不多,需求增长不及预期,市场净利润也降至低




