登录
注册
回到首页
AI
搜索
发现报告
发现数据
发现专题
研选报告
定制报告
VIP
权益
发现大使
发现一下
行业研究
公司研究
宏观策略
财报
招股书
会议纪要
稀土
低空经济
DeepSeek
AIGC
智能驾驶
大模型
当前位置:首页
/
其他报告
/
报告详情
日评:镍价震荡回升,建议暂时观望
2016-06-27
徐闹
广州期货
笑***
你可能感兴趣
金属镍日评报告:镍价短线或低位整理,建议暂时观望
广州期货
2016-09-13
金属镍日评报告:反抽面临压力,建议暂时观望
广州期货
2016-12-29
镍日报:短期镍价主要以区间震荡为主,暂时建议观望等待
华泰期货
2017-07-13
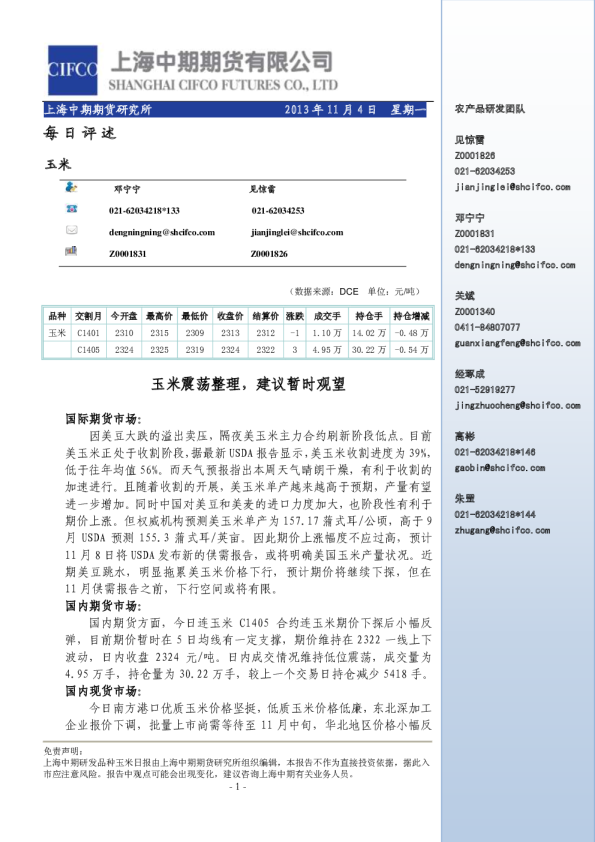
玉米日评:玉米震荡整理,建议暂时观望
上海中期期货
2013-11-09
双焦日评:双焦基差高位震荡,建议暂时观望
宏源期货
2021-11-03