登录
注册
回到首页
AI
搜索
发现报告
发现数据
发现专题
研选报告
定制报告
VIP
权益
发现大使
发现一下
行业研究
公司研究
宏观策略
财报
招股书
会议纪要
seedance2.0
低空经济
DeepSeek
AIGC
大模型
当前位置:首页
/
宏观策略
/
报告详情
收市点评精选
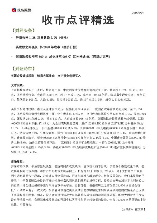
2016-06-24
霍文豪
兴证国际
.***
你可能感兴趣
收市点评精选
兴证国际
2016-03-03
收市点评精选
兴证国际
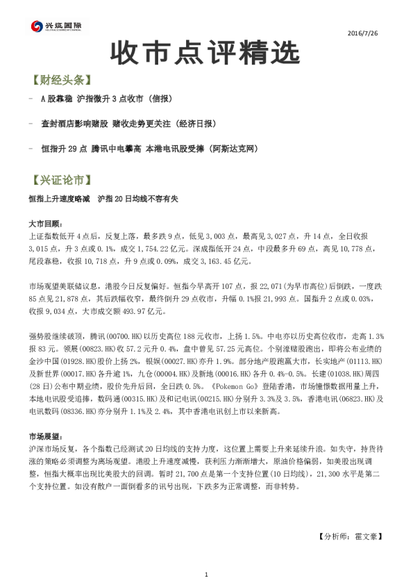
2016-07-26
收市点评精选
兴证国际
2016-07-04
收市点评精选
兴证国际
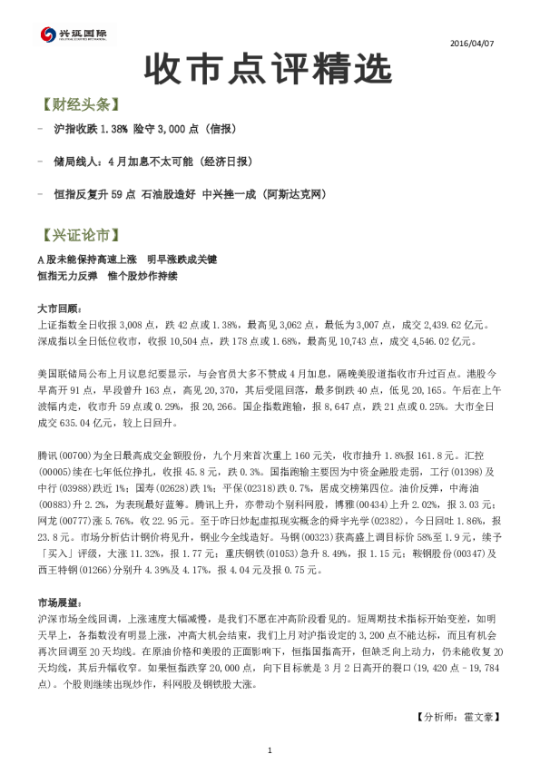
2016-04-07
收市点评精选
兴证国际
2016-03-31