登录
注册
回到首页
AI
搜索
发现报告
发现数据
发现专题
研选报告
定制报告
VIP
权益
发现大使
发现一下
行业研究
公司研究
宏观策略
财报
招股书
会议纪要
中央经济工作会议
低空经济
DeepSeek
AIGC
智能驾驶
大模型
当前位置:首页
/
其他报告
/
报告详情
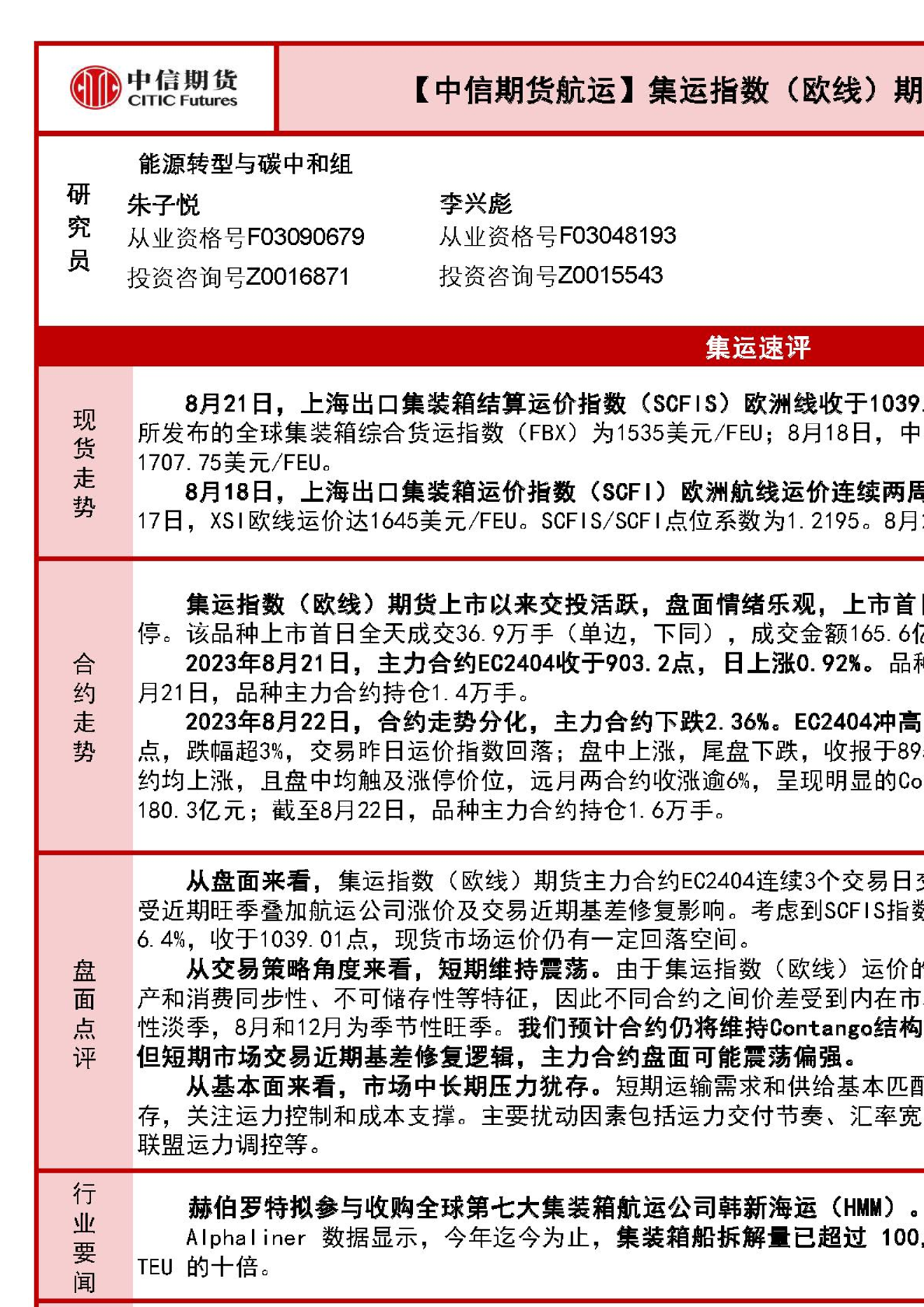
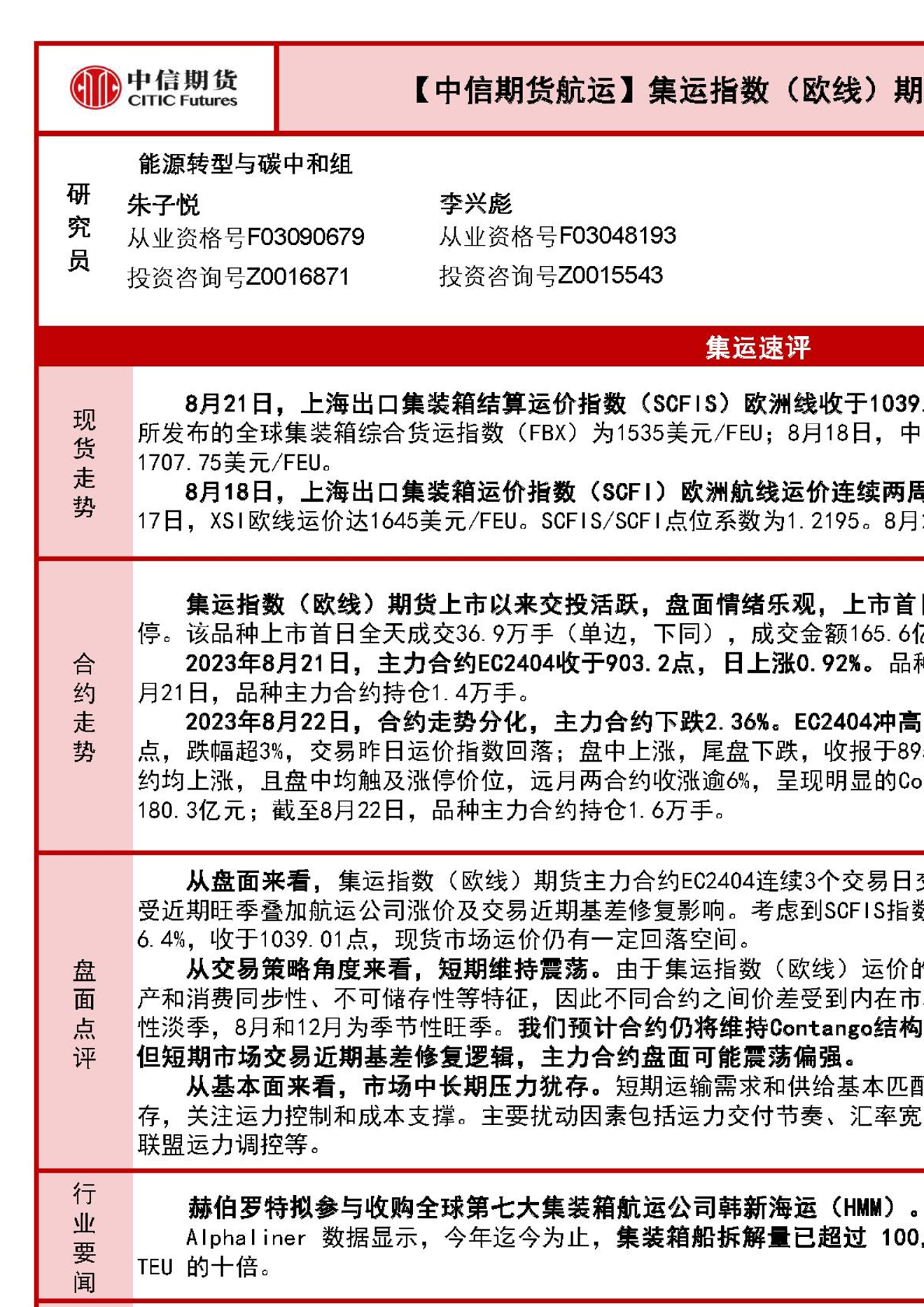
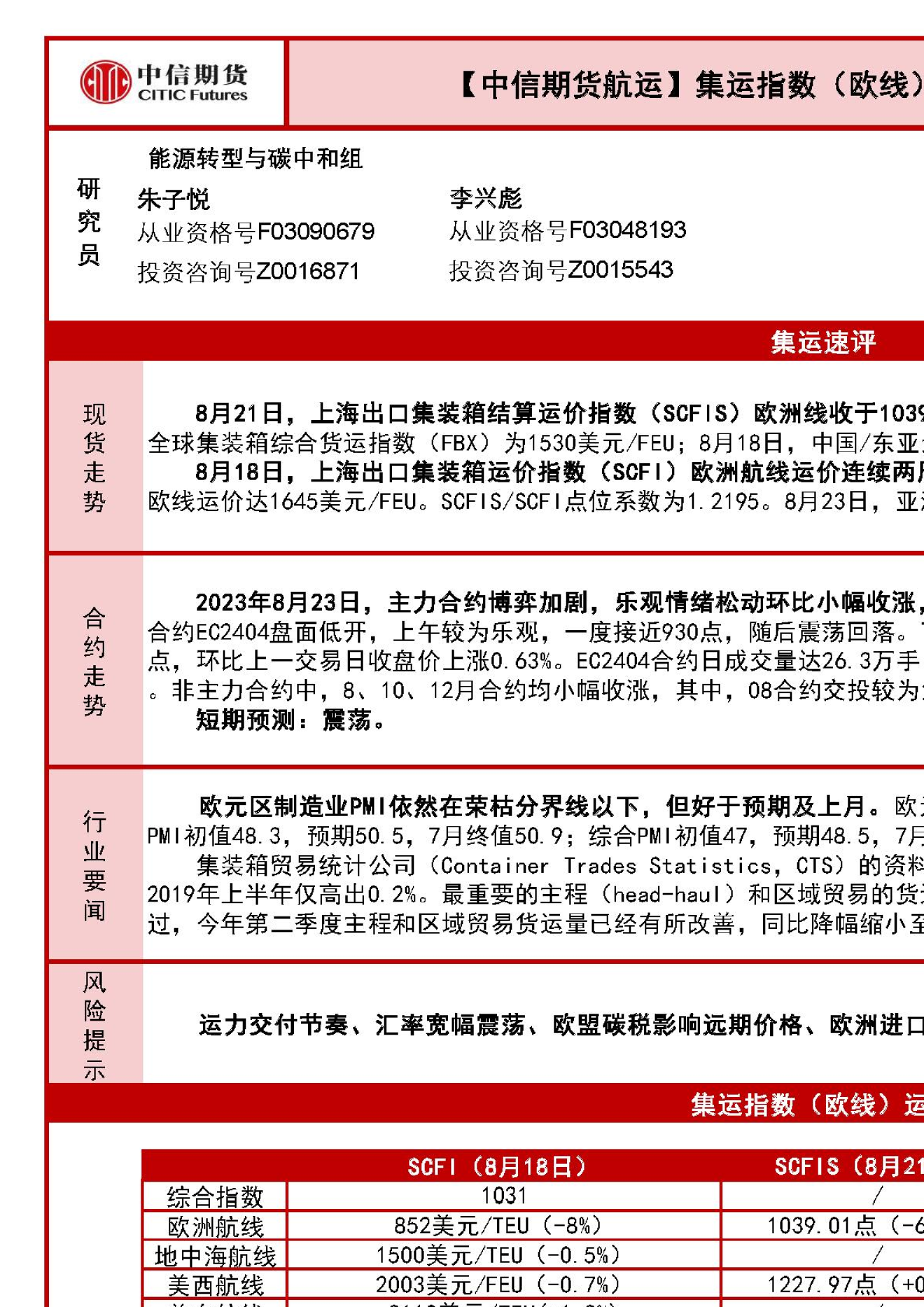
集运指数(欧线)期货数据日报
2023-08-24
朱子悦、李兴彪
中信期货
好***
你可能感兴趣
【航运】集运指数(欧线)期货数据日报
中信期货
2023-08-22
集运指数(欧线)期货数据日报
中信期货
2023-08-25
【航运】集运指数(欧线)期货数据日报
中信期货
2023-08-23
集运指数(欧线)期货数据日报
中信期货
2023-08-23
【航运】集运指数(欧线)期货数据日报
中信期货
2023-08-25