登录
注册
回到首页
AI
搜索
发现报告
发现数据
发现专题
研选报告
定制报告
VIP
权益
发现大使
发现一下
行业研究
公司研究
宏观策略
财报
招股书
会议纪要
稀土
低空经济
DeepSeek
AIGC
智能驾驶
大模型
当前位置:首页
/
其他报告
/
报告详情
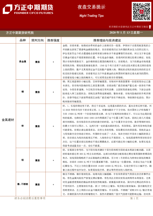
夜盘交易提示
2016-06-13
方中中期期货
最***
你可能感兴趣
夜盘交易提示
方正中期期货
2020-01-13
夜盘交易提示
方正中期期货
2019-10-22
夜盘交易提示
方正中期期货
2019-11-20
夜盘交易提示
方正中期期货
2019-10-31
夜盘交易提示
方中中期期货
2016-06-27