登录
注册
回到首页
AI
搜索
发现报告
发现数据
发现专题
研选报告
定制报告
VIP
权益
发现大使
发现一下
行业研究
公司研究
宏观策略
财报
招股书
会议纪要
seedance2.0
低空经济
DeepSeek
AIGC
大模型
当前位置:首页
/
会议纪要
/
报告详情
【电报解读】AI服务器需求爆发或驱动这一细分领域量价齐升,其单价较一般服务增长9-10倍,这家企业···
2023-07-24
未知机构
劫***
你可能感兴趣
【电报解读】 AI 手机今年出货量或将达到1·7亿部,渗透率·快速提升推动硬件全面创新开级,四大细分领域迎来量价齐升,这家公司已成vivo、三星、谷歌等合格供应商-20240323
未知机构
2024-03-23
【盘中宝】AI服务器出货量增长催化需求爆发,该产品或继续供不应求、量价齐升,这家公司上游相关材料产品已通过客户验证-20240227
未知机构
2024-02-27
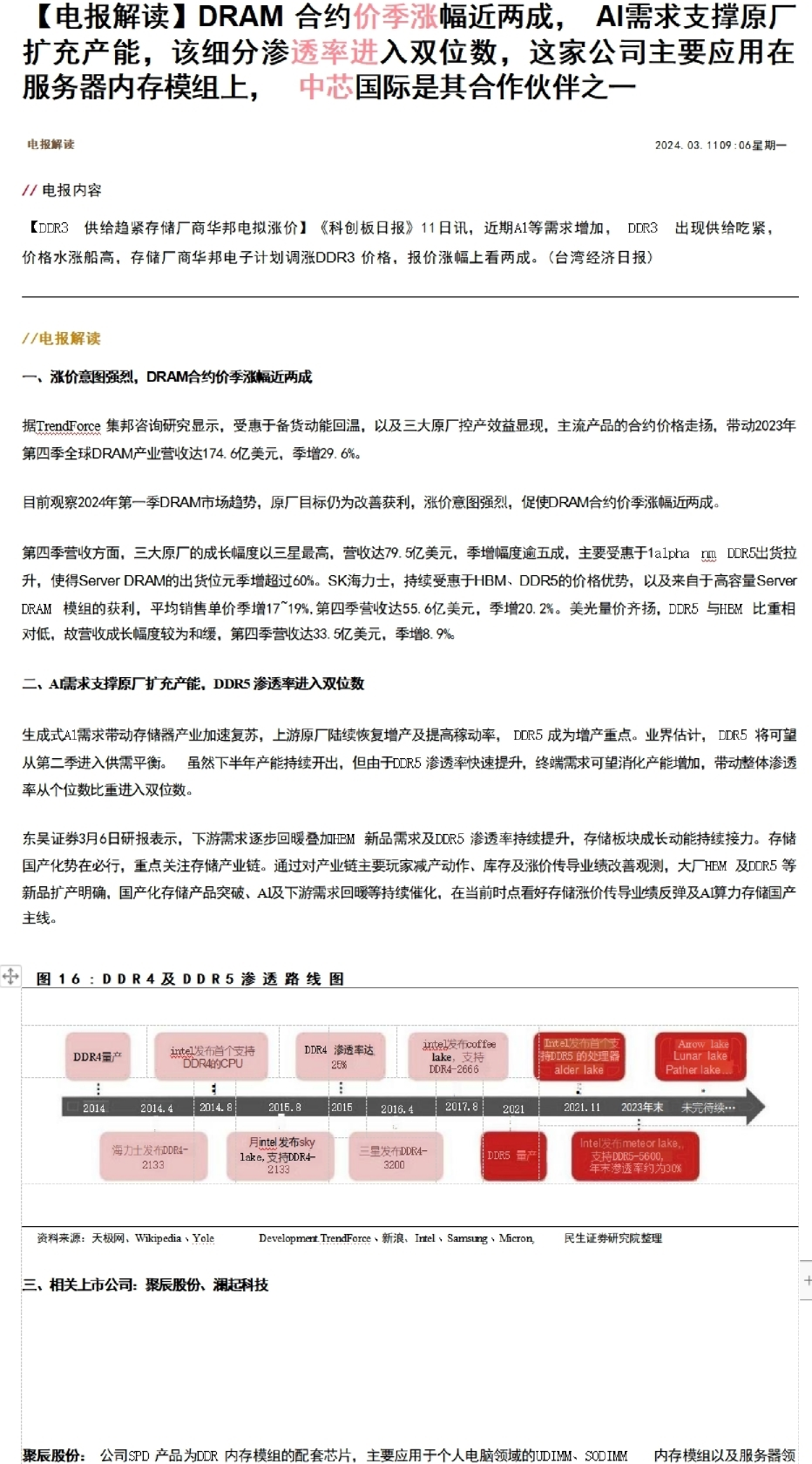
【电报解读】 DRAM合约价季涨幅近两成,AI需求支 撑原厂扩充产能,该细分渗透率进入双位数,这家公司主要应用在服务器内存模组上 中芯国际是其合作伙伴之一-20240311
未知机构
2024-03-11
【电报解读】超预期,收益于人工智能浪潮这一存储芯片巨头业绩超分析师预期,AI服务器需求旺盛或带动存储行业景气度回升,这家企业···
未知机构
2023-06-29
【盘中宝】多家公司产能售罄,Al服务器出货量增长催化这一细分领域需求爆发 这家企业产品可用于相关领域,已通过客户验证-20240304
未知机构
2024-03-04