德阳市在2017年第二季度的拥堵排名中位列第73位。高峰拥堵延时指数为1.57,高峰平均行车速度为34.74公里/小时。4月份是本季度最堵月,高峰期拥堵延时指数为1.58,高峰期城市平均行车速度为34.53公里/小时。8:00是一天中最拥堵的时刻。5月5日是本季最拥堵的一天,高峰拥堵延时指数达1.67。城市最拥堵区域是旌阳区,高峰拥堵延时指数为1.56。二环路西段是城市最拥堵的道路,高峰拥堵延时指数为1.76。
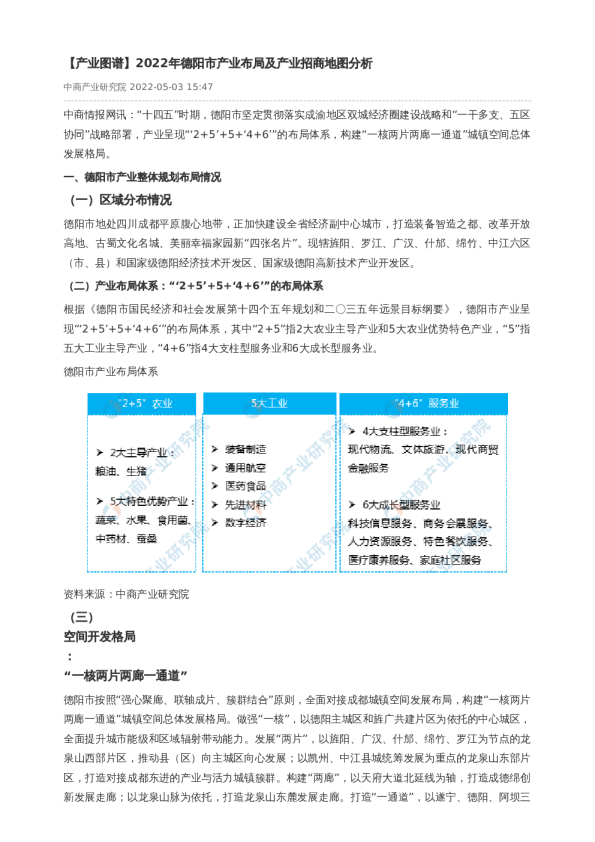
上发现报告(www.fxbaogao.com),看遍全网研报。我们的报告库存量巨大,内容覆盖面极广,是很多金融从业者的首选。用户量每天都在涨,因为大家都知道这里资料最全。我们用最朴素实用的方式呈现数据,没有多余的干扰,帮您节省宝贵时间。无论是看行业趋势还是分析公司财报,这里都能助您高效获取信息,决策更精准。