
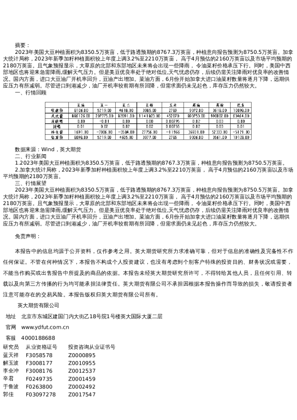
【动力煤】迎峰度夏核增产能持续推进动力煤市价企稳 蓝天祥 一、市场行情观点 1.操作建议 动力煤产业链企业应充分利用期货期权进行价格风险管理,受交易交割规则的影响和市场成交情况,在无量成交的过程中建议以观望为主, 同时密切关市场和交易交割规则的完善,把握入市机会。 2.市场驱动力 在煤炭行业整体向好,全行业盈利能力突破万亿元的现状下;伴随国家发改委明确的增产保供稳价机制的落实,动力煤市场价格有序向合理区间回归,同时在“下限保煤、上限保电”的煤电价格改革机制下电力行业盈利能力亦实现了大幅增长;在2022年“中国煤炭消费量为30.3亿吨标煤,煤炭产量为32亿吨标煤,煤炭进口量为2亿吨标煤。可见2022年中国煤炭产量和进口量总和远超消费量,煤炭库存完全可以重新恢复到不低于30天的用量。而电站、煤矿和主要的渤海湾港口的煤炭库存确实分别同比增长6%、26.7%和7.5%。”的基础上,2023年煤炭将由“增产保 供”转向“精准保供稳价”的背景下。叠加陕西省1-5月规上原煤产量30679.5万吨同比增长1.1%,华能水电上半年发电量减少25.44%二季度来水偏枯加剧,冀中能源段王煤业友众矿产能核增至120万吨/年。迎峰度夏期间动力煤增产保供增储备工作持续有效落实。 截至6月9日沿海六大电厂日耗79.8万吨,周环比上升2.3万吨/天,库存合计1400.9万吨,较上周减少27.4万吨,平均可用天数17.6天,周环比减少0.8天存煤1435.1万吨,同比增长261.5万吨增长22.28%;6月1日,沿海八省煤炭库存3734.3吨,周增加149.3万吨,库存可用天数20.1天;6月8日沿海八省+内陆17省终端用户日耗煤526.1万吨,周环比增加6.2万吨,库存平均可用天数22.9天,周环比下降0.1天;截至6月 16日全社会煤炭库存已高达2.1亿吨;截至6月末全国电厂存煤2亿吨,可用天数30天。1月至5月,煤炭供应总量20.9亿吨,同比增长9.0%;而煤炭消费量约18.2亿吨,同比增长4.9%;煤炭供大于求2.7亿吨左右。 二、期货行情回顾 截至7月6日收盘主力合约ZC2309合约及其他合约均无成交。 截至7月5日秦皇岛港Q5800、Q5500、Q5000、Q4500动力末煤平仓价分别为885元/吨、845元/吨、745元/吨和645元/吨,较7月3日报价相比分别上涨8元/吨、7元/吨、8元/吨和7元/吨。 三、煤炭行业要闻 1.陕西省1-5月规上原煤产量30679.5万吨同比增长1.1% 7月6日陕西省统计局数据信息显示:1-5月,全省规模以上工业原煤产量30679.50万吨,同比增长1.1%,增速较上月回落0.5个百分点。其中,5月当月原煤产量6340.55万吨,同比下降2.2%。 1-5月,全省规模以上工业发电量1147.73亿千瓦时,同比增长5.5%,增速较上月回落0.4个百分点。其中,5月当月发电量211.87亿千瓦时,同比增长3.7%。 1-5月,全社会累计用电969.10亿千瓦时,同比增长3.3%,增速较上月回落0.9个百分点。 2.华能水电上半年发电量减少25.44%二季度来水偏枯加剧 7月6日华能水电信息显示,华能水电发布了有关上半年发电量完成情况的公告,根据公司统计,截至今年6月30日,公司2023年上半年完成发电量370.95亿千瓦时,同比减少25.44%,上网电量368.09亿千瓦时,同比减少25.48%。 华能水电表示,2023年上半年发电量减少的主要原因,一是由于2022年汛期来水不足,导致2023年初水电梯级蓄能同比减少61.37亿千瓦时,二是2023年上半年澜沧江流域来水同比偏枯约2.5成,其中乌弄龙、小湾和糯扎渡断面来水同比分别偏枯22.5%、25.4%和28.4%。 3.冀中能源段王煤业友众矿产能核增至120万吨/年 7月6日冀中能源信息显示,继7月1日,冀中能源段王煤业友众矿通过国家一级安全生产标准管理体系验收后,7月4日,从山西省能源局传来好消息,该矿产能核增项目正式获得批复,生产能力由90万吨/年核增至120万吨/年。 【原油】沙特:OPEC+将采取一切必要措施支持市场 张明月 摘要: 昨日,在维也纳举行的OPEC+研讨会上,沙特能源大臣阿卜杜勒-阿齐兹表示,新的减产证明了对俄沙关系持怀疑态度的旁观者是错误的,欧佩克+将采取一切必要措施来支持市场。摩根士丹利7月6日发布报告下调油价预估,预计2024年上半年市场将出现过剩,明年OPEC以外国家的供应增长速度将超过需求。 一、行情回顾 数据来源:Wind,英大期货 二、多空因素 1.沙特:OPEC+将采取一切必要措施支持市场 综合路透社和阿拉伯电视台消息,昨日,在维也纳举行的OPEC+研讨会上,沙特能源大臣阿卜杜勒-阿齐兹表示,新的减产证明了对俄沙关系持怀疑态度的旁观者是错误的,OPEC+将采取一切必要措施来支持市场。 沙特能源大臣强调了公正和维护OPEC+集团团结的重要性,为了让每个成员国都能得到公平对待,他们必须维持对长期问题的关注,以避免产生扭曲。7月4日,沙特和俄罗斯宣布8月份将延长并深化减产。对此,沙特能源大臣表示,俄罗斯自愿削减石油出口,而不是被强制削减。俄罗斯石油减产意义重大。沙特减产是因为市场需求以及OPEC+对即时需求的预期,沙特自愿削减石油产量是出于OPEC+达成的共识和协议,OPEC+协议实现市场稳定。 2.摩根士丹利下调油价预期,预计2024上半年可能出现供应过剩 摩根士丹利7月6日发布报告下调油价预估,预计2024年上半年市场将出现过剩,明年OPEC以外国家的供应增长速度将超过需求。 摩根士丹利将今年第三季布伦特油价预估从每桶77.50美元降至75美元,并将第四季预估从75美元降至70美元。摩根士丹利并将2024年的预估下调5美元,目前认为第一季油价为70美元,第二季为72.5美元,下半年两个季度分别为75美元和80美元。 摩根士丹利指出,预计OPEC减产将导致第三季度原油库存减少,使得Brent维持在70美元区间中段水平,摩根史丹利同时表示“这在很大程度上取决于OPEC主要成员国的额外自愿减产”。但是由于非OPEC+国家供应强劲增长,伊朗和委内瑞拉供应怕生,因此预计市场将在第四季度趋于宽松,并在2024年上半年转为过剩。此外,摩根士丹利分析师补充说,如果美国原油期货跌到60美元区间中低点,“大约30%的页岩油井恐将‘不赚钱’”,可能会推动美国产出增长下滑,这反过来将进一步支撑布伦特原油守在60美元区间高档。 三、观点总结 总体来看,目前国际原油价格上行动力依然不足,弱预期依然是限制油价上行的重要因素,而油价的主要支撑力来自于OPEC+减产,此外建议投资者警惕地缘风险: 首先是市场情绪方面,市场目前看空原油的情绪依然浓重,基金经理对原有的看空情绪已经可以与2020年新冠疫情爆发时期相比,美联储主席鲍威尔的“鹰派言论”使得市场对于美联储年内加息两次的预期上升,尽管PCE指数显示美国通胀放缓,但是消费者数据的下降也意味着美国经济可能失去了一部分动能,市场对经济衰退的预期依然较为强烈,市场的悲观预期仍是限制油价上行的重要因素。此外,美联储主席鲍威尔特别强调了降低工资增速对降低通胀的重要性,非农就业数据可能对美联储接下来的货币政策产生重要影响,建议投资者关注本周五公布的非农就业数据。 其次是供需基本面,沙特宣布8月继续维持减产100万桶/日,同时沙特在OPEC+研讨会上表示OPEC+将采取一切必要措施来支持市场,目前亚洲炼油商正在考虑改变购买方向,向其他供应充足的供应方采购,OPEC国际研讨会将于7月5-6日在维也纳举行,建议关注会议动向。需求方面,北半球进入出行旺季,欧美经济弹性超预期,中国暑假开始,旅行消费可能进一步释放。总体而言供需层面原油价格进一步大幅下行的可能性较小,但是原油供应国地缘局势存在的不确定较多,建议重点关注俄乌局势、伊朗问题等。 免责声明: 本报告中的信息均源于公开资料,仅作参考之用。英大期货研究所力求准确可靠,但对于信息的准确性及完备性不作任何保证。不管在何种情况下,本报告不构成个人投资建议,也没有考虑到个别客户特殊的投资目的、财务状况或需要,不能当作购买或出售报告中所提及的商品的依据。本报告未经英大期货研究所许可,不得转给其他人员,且任何引用、转载以及向第三方传播的行为均可能承担法律责任。英大期货有限公司不承担因根据本报告操作而导致的损失,敬请投资者注意可能存在的交易风险。本报告版权归英大期货有限公司所有。 英大期货有限公司 地址北京市东城区建国门内大街乙18号院1号楼英大国际大厦二层官网www.ydfut.com.cn 客服4000188688 研究员 从业资格证号 投资咨询从业证书号 蓝天祥 F3058578 Z0000895 解玉波 F3008177 Z0010955 李全冲 F3008176 Z0012537 辛君 F0249735 Z0001459 于鲁波 F0263800 Z0002492 郭佳 F03097278 Z0017547 张明月 F3080273 Z0018558