登录
注册
回到首页
AI
搜索
发现报告
发现数据
发现专题
研选报告
定制报告
VIP
权益
发现大使
发现一下
行业研究
公司研究
宏观策略
财报
招股书
会议纪要
中央经济工作会议
低空经济
DeepSeek
AIGC
智能驾驶
大模型
当前位置:首页
/
其他报告
/
报告详情
软商品早报:4月进口23万吨食糖 符合此前预期
2016-05-23
朱晓燕、李若兰
浙商期货
球***
你可能感兴趣
软商品早报:9月白糖进口50万吨,高于此前预期
浙商期货
2016-10-24
软商品早报:关注食糖进口数据,或低于此前预估
浙商期货
2016-11-21
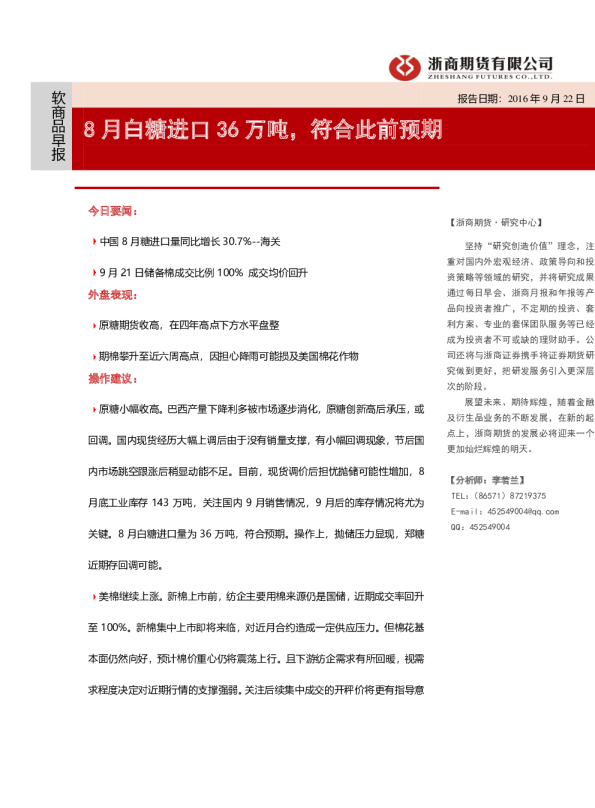
8月白糖进口36万吨,符合此前预期
浙商期货
2016-09-22
软商品早报:6月食糖进口少于预期
浙商期货
2015-07-22
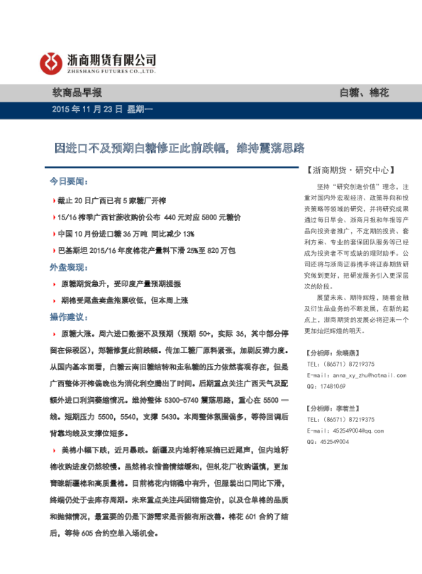
软商品早报:因进口不及预期白糖修正此前跌幅,维持震荡思路
浙商期货
2015-11-23