登录
注册
回到首页
AI
搜索
发现报告
发现数据
发现专题
研选报告
定制报告
VIP
权益
发现大使
发现一下
行业研究
公司研究
宏观策略
财报
招股书
会议纪要
稀土
低空经济
DeepSeek
AIGC
智能驾驶
大模型
当前位置:首页
/
会议纪要
/
报告详情
【风口研报-公司】光伏topcon电池出货占比提升,这家公司卡位关键环节
2023-06-11
未知机构
石***
你可能感兴趣
【风口研报·公司】卡位光伏发电必备配套产品、未来三年业绩或增6倍+,这家公司供货隆基占比近40_并开始大规模导入天合+晶澳+韩华,三季度起加速扩产争取-机构观点
未知机构
2022-07-14
【风口研报·行业】光伏HJT电池降本关键材料、未来4年需求或激增37倍,这家公司率先实现产品小批量销售、目前已进入光伏电站验证阶段,分析师看好三季度渗透率开始提升
未知机构
2022-07-28
风口研报·公司:首个一线城市!广州优化调整限购政策,这家公司手握广州旧改土储514万平名列前茅,迎接“政策利好股东回购分红提升估值低位”四大催化;另有家公司在大湾区总土储合计占比近五成
未知机构
2024-01-28
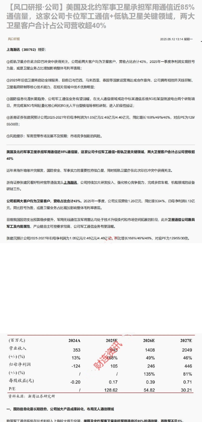
【风口研报·公司】美国及北约军事卫星承担军用通信近85%通信量,这家公司卡位军工通信+低轨卫星关键领域,两大卫星客户合计占-公司营收超40%
未知机构
2025-05-12
【风口研报·行业】这个光伏细分领域价格率先环比回升,年前备货需求强新技术占比提升成为最大原因,行业有望加速出清,龙头还具备近2万元每吨的成本优势;另有公司与海外优质大客户深度绑定且新品一般为独供
未知机构
2024-01-21