登录
注册
回到首页
AI
搜索
发现报告
发现数据
发现专题
研选报告
定制报告
VIP
权益
发现大使
发现一下
行业研究
公司研究
宏观策略
财报
招股书
会议纪要
稀土
低空经济
DeepSeek
AIGC
智能驾驶
大模型
当前位置:首页
/
其他报告
/
报告详情
花生日报:河南麦茬即将播种 市场热度或有转移
2023-06-02
潘越凌
华融融达期货
自***
你可能感兴趣
花生日报:河南麦茬即将播种 市场热度或有转移
华融融达期货
2023-06-01
花生日报:河南麦茬陆续播种 新季增幅变数仍存
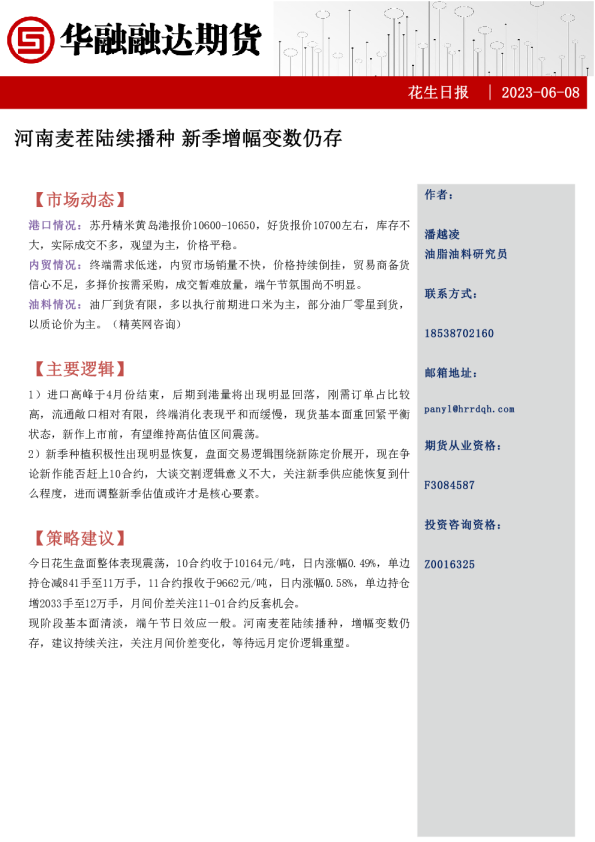
华融融达期货
2023-06-08
花生日报:河南麦茬陆续播种 关注新季增幅变动
华融融达期货
2023-06-15
花生日报:河南麦茬陆续播种 关注新季增幅变动
华融融达期货
2023-06-13
花生日报:河南麦茬陆续播种 新季增幅变数仍存
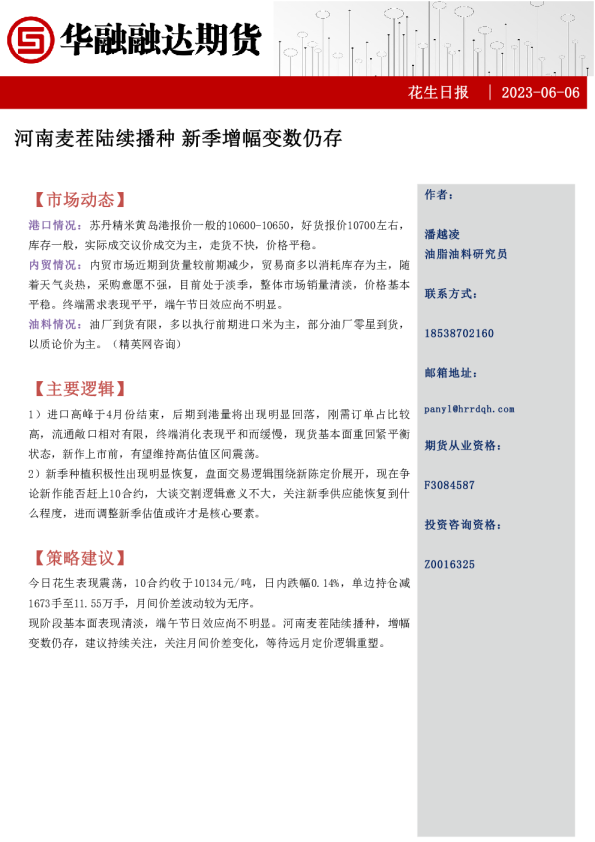
华融融达期货
2023-06-06