登录
注册
回到首页
AI
搜索
发现报告
发现数据
发现专题
研选报告
定制报告
VIP
权益
发现大使
发现一下
行业研究
公司研究
宏观策略
财报
招股书
会议纪要
中央经济工作会议
低空经济
DeepSeek
AIGC
智能驾驶
大模型
当前位置:首页
/
其他报告
/
报告详情
腾讯公布二零二三年第一季业绩
2023-05-17
-
腾讯
罗***
你可能感兴趣
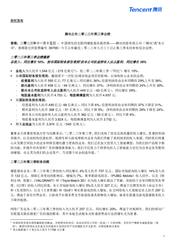
腾讯公布二零二三年第三季业绩(新闻)
腾讯
2024-01-24
交大慧谷:有关截至二零二三年六月三十日止六个月之中期业绩公布及中期报告及截至二零二三年九月三十日止九个月之第三季度公布及第三季度报告之澄清公布
港股财报
2024-02-02
中华燃气:截至二零二四年六月三十日止六个月之中期业绩公布及有关二零二三年年报之补充公布
港股财报
2024-08-20
环球实业科技:有关(1)截至二零二三年十二月三十一日止年度全年业绩公布;及(2)二零二三年年报之补充公布
港股财报
2024-07-03
时代集团控股:截至二零二三年十二月三十一日止六个月的中期业绩公布及有关二零二三年年报的补充资料
港股财报
2024-02-26