登录
注册
回到首页
AI
搜索
发现报告
发现数据
发现专题
研选报告
定制报告
VIP
权益
发现大使
发现一下
行业研究
公司研究
宏观策略
财报
招股书
会议纪要
海南封关
低空经济
DeepSeek
AIGC
大模型
当前位置:首页
/
其他报告
/
报告详情
苯乙烯期货期权日报
2023-05-26
俞杨烽
方正中期期货
球***
你可能感兴趣
苯乙烯期货期权日报
方正中期期货
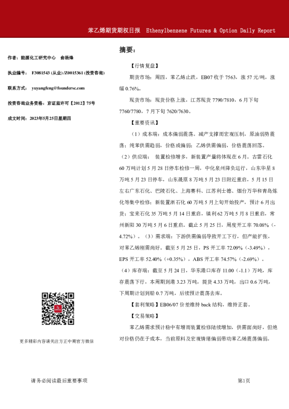
2023-05-25
苯乙烯期货期权日报
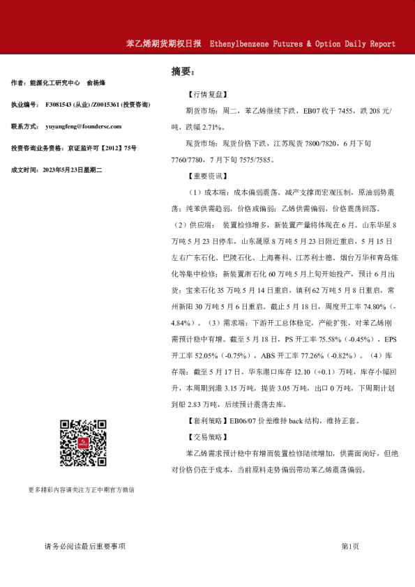
方正中期期货
2023-05-23
苯乙烯期货期权日报
方正中期期货
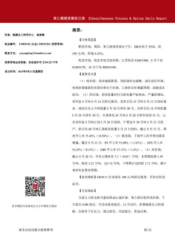
2023-09-23
苯乙烯期货期权日报
方正中期期货
2023-07-10
苯乙烯期货期权日报
方正中期期货
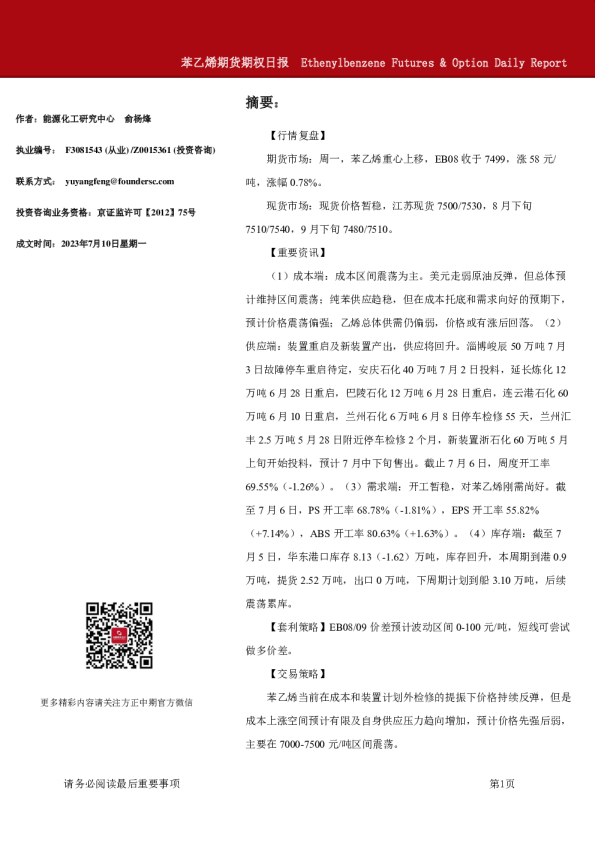
2023-07-06