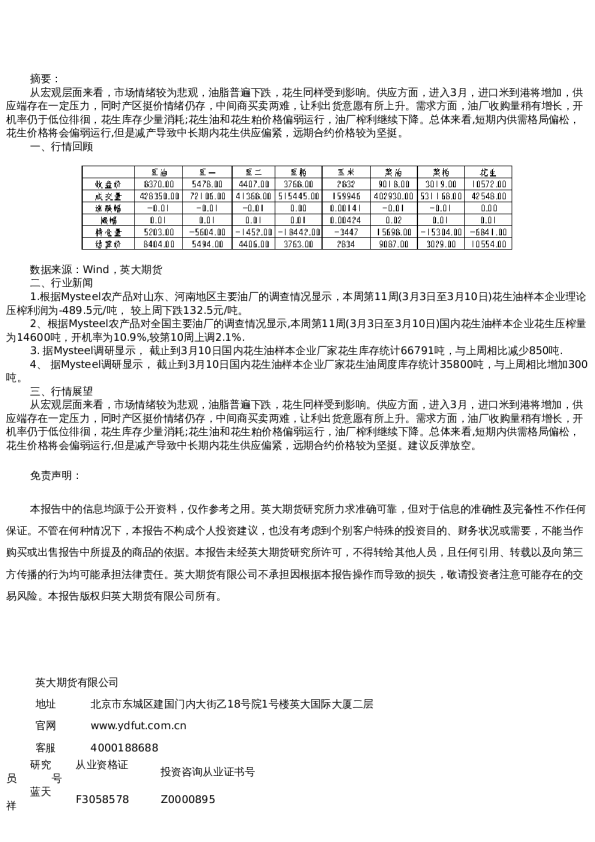
登录
注册
回到首页
AI
搜索
发现报告
发现数据
发现专题
研选报告
定制报告
VIP
权益
发现大使
发现一下
行业研究
公司研究
宏观策略
财报
招股书
会议纪要
中央经济工作会议
低空经济
DeepSeek
AIGC
智能驾驶
大模型
当前位置:首页
/
其他报告
/
报告详情
【油脂油料】日报-2023-05-17 花生高位震荡,建议反弹放空
2023-05-18
英大期货
✾***
你可能感兴趣
【油脂油料】日报-2023-03-15 花生震荡回落,建议反弹放空
英大期货
2023-03-16
【油脂油料】日报-2023-03-08 玉米高位震荡,建议反弹放空
英大期货
2023-03-09
【油脂油料】日报-2022-11-10 菜粕高位震荡,建议反弹放空
英大期货
2022-11-11
【油脂油料】日报-2022-11-10 菜粕高位震荡,建议反弹放空
英大期货
2022-11-15
【油脂油料】日报-2022-11-07 玉米高位回落,建议反弹放空
英大期货
2022-11-08