登录
注册
回到首页
AI
搜索
发现报告
发现数据
发现专题
研选报告
定制报告
VIP
权益
发现大使
发现一下
行业研究
公司研究
宏观策略
财报
招股书
会议纪要
海南封关
低空经济
DeepSeek
AIGC
大模型
当前位置:首页
/
其他报告
/
报告详情
郑糖仍以震荡整理为主 待会议指引
2016-04-27
梁洪铭
倍特期货
✾***
你可能感兴趣
国内基本面指引有限 郑糖或仍以震荡运行为主
格林大华
2025-03-13
白糖日评:郑糖小幅上涨,短期仍以窄幅震荡为主
美尔雅期货
2015-05-14
白糖日报:郑糖短期仍以震荡为主
华泰期货
2015-05-22
白糖日报:郑糖高位震荡整理等待政策面消息指引
银河期货
2016-12-13
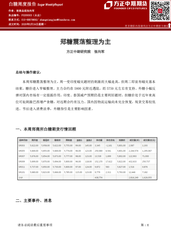
郑糖震荡整理为主
方正中期期货
2020-02-24