登录
注册
回到首页
AI
搜索
发现报告
发现数据
发现专题
研选报告
定制报告
VIP
权益
发现大使
发现一下
行业研究
公司研究
宏观策略
财报
招股书
会议纪要
中央经济工作会议
低空经济
DeepSeek
AIGC
大模型
当前位置:首页
/
会议纪要
/
报告详情
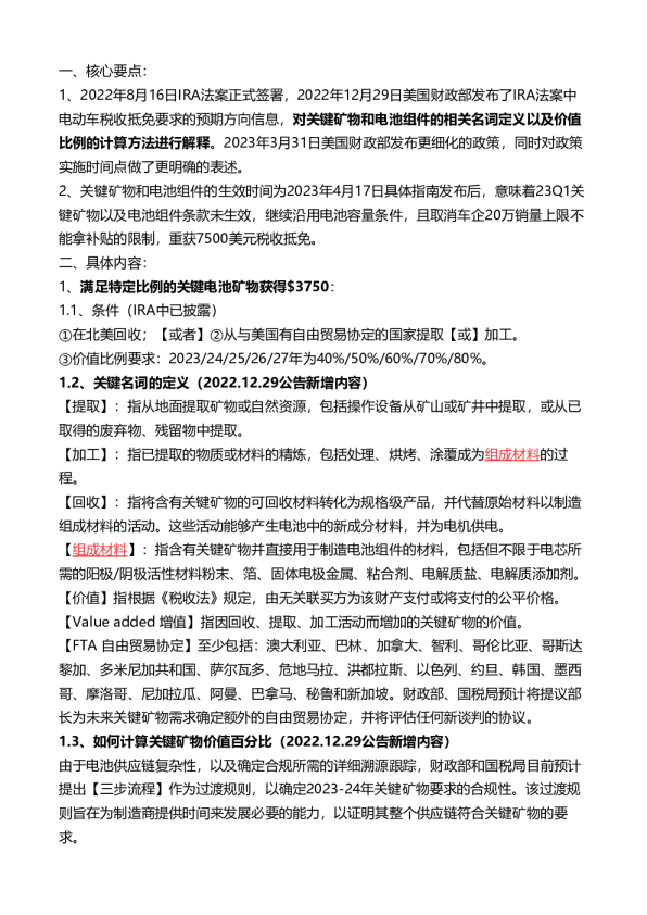
美国IRA法案条款详解–20230331
2023-04-04
未知机构
.***
你可能感兴趣
【长江电新】新能源车:如何看待美国IRA法案限制条款的影响1、美
未知机构
2022-09-15
美国IRA法案EV补贴新政相关限制条款整理 –20220915
未知机构
2022-09-15
电力设备及新能源行业跟踪报告:美国IRA法案细则出台,12月可获得补贴车型目录更新
电气设备
华创证券
2023-12-29
电力设备与新能源行业周报:美国发布IRA法案关于海外关注实体细则,ACEA预计欧洲24年纯电销量增速超40%
电气设备
中泰证券
2023-12-04
有色与新材料组专题报告:美国削减通胀法案IRA对新能源汽车产业链的影响
有色金属
中信期货
2023-05-15