登录
注册
回到首页
AI
搜索
发现报告
发现数据
发现专题
研选报告
定制报告
VIP
权益
发现大使
发现一下
行业研究
公司研究
宏观策略
财报
招股书
会议纪要
稀土
低空经济
DeepSeek
AIGC
智能驾驶
大模型
当前位置:首页
/
其他报告
/
报告详情
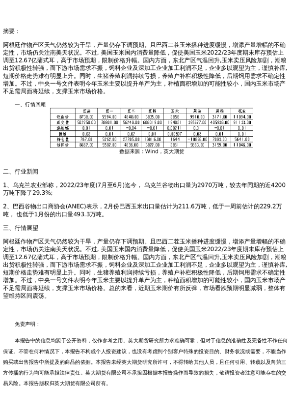
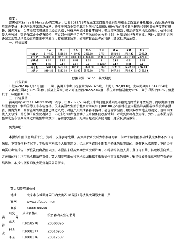
【油脂油料】日报-2023-03-22 大豆扩种挤占玉米面积,玉米高位震荡
2023-03-23
英大期货
从***
你可能感兴趣
【油脂油料】日报-2023-03-21 大豆扩种挤占玉米面积,玉米高位震荡
英大期货
2023-03-22
【油脂油料】日报-2023-03-30 玉米种植面积被大豆挤占,饲料消费主导涨跌
英大期货
2023-03-31
【油脂油料】日报-2023-08-29 国内扩种进口减少,花生震荡延续
英大期货
2023-08-30
【油脂油料】日报-2023-02-20 玉米种植面积受限,短期震荡为主
英大期货
2023-02-21
【油脂油料】日报-2023-08-21 种植面积增加产量调低,玉米震荡延续
英大期货
2023-08-22