登录
注册
回到首页
AI
搜索
发现报告
发现数据
发现专题
研选报告
定制报告
VIP
权益
发现大使
发现一下
行业研究
公司研究
宏观策略
财报
招股书
会议纪要
中央经济工作会议
低空经济
DeepSeek
AIGC
大模型
当前位置:首页
/
其他报告
/
报告详情
股指期货周报:押注两会的两种逻辑
2023-02-10
王梦颖
南华期货
改***
你可能感兴趣
股指衍生品周报(股指):两会之后,市场聚焦长线逻辑
中信期货
2021-03-06
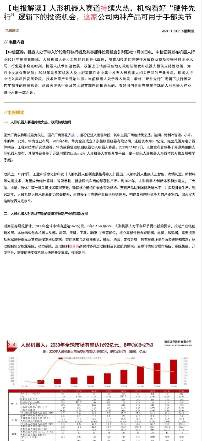
人形机器人赛道持续火热,机构看好 硬件先行 逻辑下的投资机会,这家公司两种产品可用于手部关节
未知机构
2023-11-30
回顾FIH的两种逻辑:收益不变,但增长推迟
瑞信银行
2016-04-11
9月金股报告:高估值背后的两种逻辑与前景
东兴证券
2010-09-03
房地产:从越秀与时代看千亿房企发展的两种逻辑
房地产
亿翰智库
2020-03-12