登录
注册
回到首页
AI
搜索
发现报告
发现数据
发现专题
研选报告
定制报告
VIP
权益
发现大使
发现一下
行业研究
公司研究
宏观策略
财报
招股书
会议纪要
中央经济工作会议
低空经济
DeepSeek
AIGC
智能驾驶
大模型
当前位置:首页
/
会议纪要
/
报告详情
Wolfspeed Q2FY23业绩会纪要_20230127-调研纪要
2023-01-27
未知机构
学***
你可能感兴趣
意法半导体22Q4业绩会纪要_20230127-调研纪要
未知机构
2023-01-27
ASML 22Q4业绩会纪要_20230127-调研纪要
未知机构
2023-01-27
【兴证海外TMT】Wolfspeed FY24Q2业绩会纪要-调研纪要-20240201
未知机构
2024-02-04
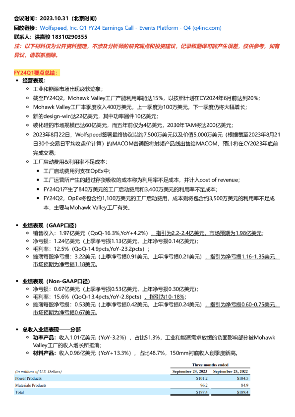
Wolfspeed FY24Q1业绩会纪要–20231031
未知机构
2023-10-31
Wolfspeed FY22Q1季报总结及业绩说明会纪要20211028
华创证券
2021-10-27