登录
注册
回到首页
AI
搜索
发现报告
发现数据
发现专题
研选报告
定制报告
VIP
权益
发现大使
发现一下
行业研究
公司研究
宏观策略
财报
招股书
会议纪要
海南封关
低空经济
DeepSeek
AIGC
大模型
当前位置:首页
/
会议纪要
/
报告详情
【长江电新】新能源车:11月海外产销速递(12.2)1、法国:
2022-12-02
未知机构
南***
你可能感兴趣
【长江电新】新能源车:1月海外产销速递(2.2)1、法国:乘用车
未知机构
2023-02-02
长江电新新能源车5月国内外产销速递1国内乘联会口径根
未知机构
2024-06-08
长江电新新能源车6月国内外新能源车产销速递1国内乘联会
未知机构
2024-07-04
【长江电新】新能源车:9月国内&海外产销速递(10.7)欧洲
未知机构
2022-10-05
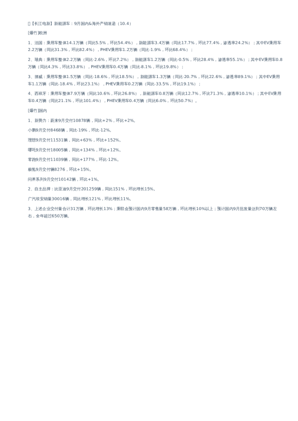
【长江电新】新能源车:9月国内&海外产销速递(10.4)[爆竹
未知机构
2022-10-04