登录
注册
回到首页
AI
搜索
发现报告
发现数据
发现专题
研选报告
定制报告
VIP
权益
发现大使
发现一下
行业研究
公司研究
宏观策略
财报
招股书
会议纪要
稀土
低空经济
DeepSeek
AIGC
智能驾驶
大模型
当前位置:首页
/
其他报告
/
报告详情
白糖日评:郑糖收阳 跟随外盘走强
2016-02-24
国信期货
温***
你可能感兴趣
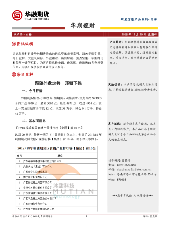
白糖日评:跟随外盘走势 郑糖下挫
华融期货
2018-12-20
白糖日评:外盘走强,郑糖偏强震荡
新世纪期货
2015-04-27
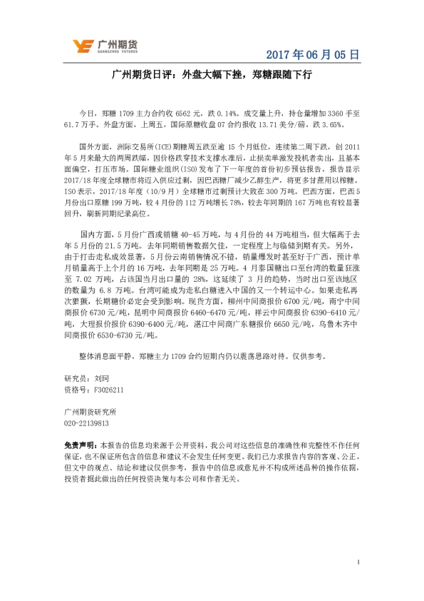
日评:外盘大幅下挫,郑糖跟随下行
广州期货
2017-06-05
广州期货日评:外盘持续走强,郑糖冲高回落
广州期货
2018-10-09
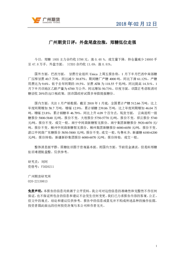
日评:外盘尾盘拉涨,郑糖低位走强
广州期货
2018-02-12