登录
注册
回到首页
AI
搜索
发现报告
发现数据
发现专题
研选报告
定制报告
VIP
权益
发现大使
发现一下
行业研究
公司研究
宏观策略
财报
招股书
会议纪要
稀土
低空经济
DeepSeek
AIGC
智能驾驶
大模型
当前位置:首页
/
其他报告
/
报告详情
聚烯烃日报:多空继续增仓,聚烯烃低位整理
2022-10-21
潘翔、梁宗泰、陈莉、康远宁、裴紫叶
华泰期货
自***
你可能感兴趣
聚烯烃日报:多空势力僵持,烯烃继续整理
国都期货
2018-09-13
聚烯烃早报:聚烯烃放量增仓,多空争夺激烈
一德期货
2015-01-08
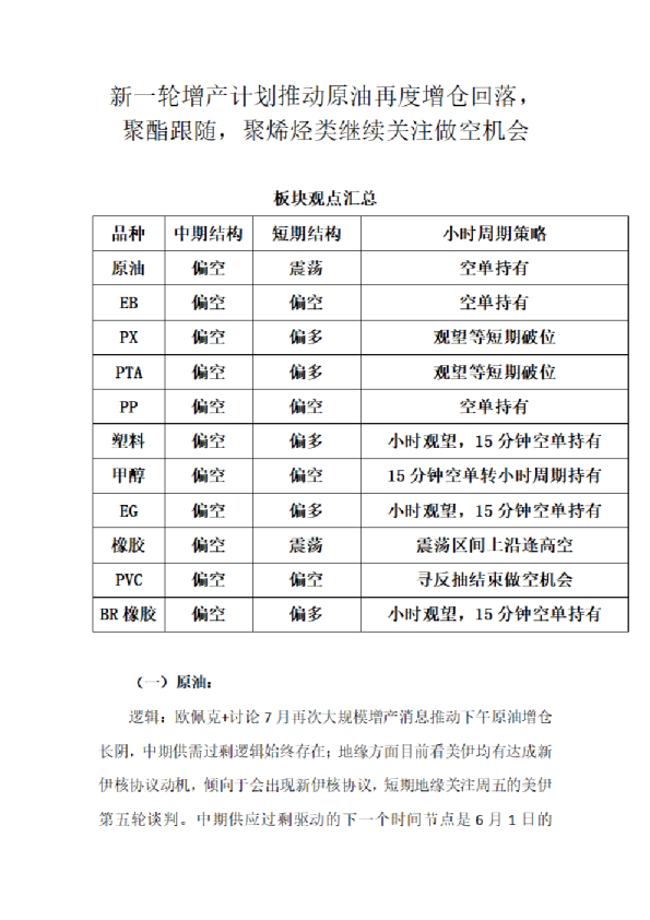
新一轮增产计划推动原油再度增仓回落,聚酯跟随,聚烯烃类继续关注做空机会
天富期货
2025-05-22
玉米、淀粉、小麦日报:多空因素交织 期价低位整理
方中中期期货
2015-04-23
锌铅日报:多空资金相互博弈,锌价短期低位整理
华泰期货
2015-12-11