登录
注册
回到首页
AI
搜索
发现报告
发现数据
发现专题
研选报告
定制报告
VIP
权益
发现大使
发现一下
行业研究
公司研究
宏观策略
财报
招股书
会议纪要
seedance2.0
低空经济
DeepSeek
AIGC
大模型
当前位置:首页
/
其他报告
/
报告详情
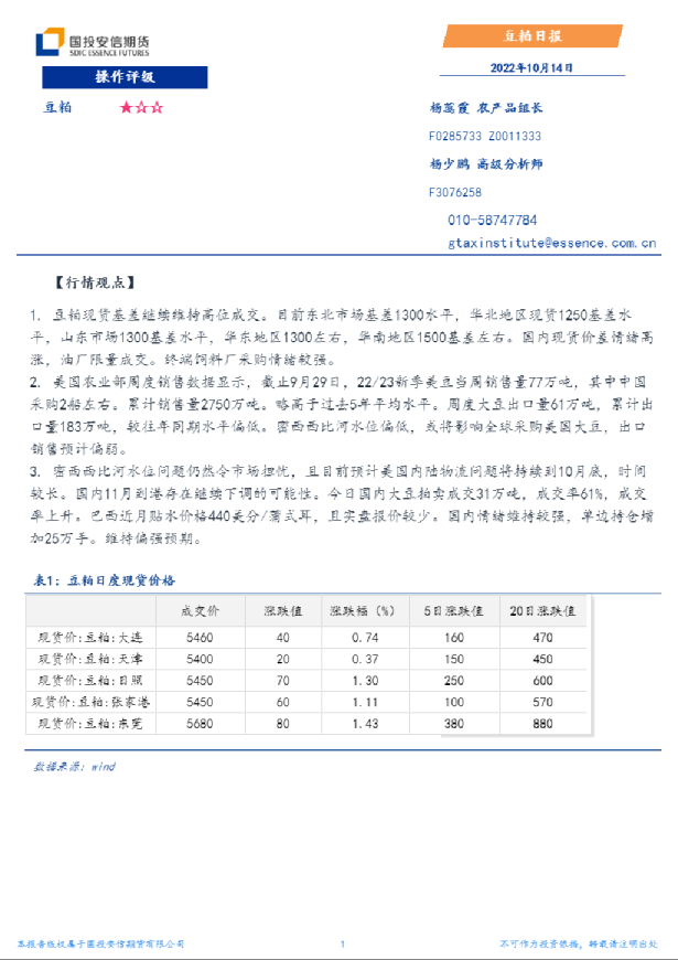
安信期货豆柏日报
2022-10-19
杨蕊霞、杨少鹏
安信期货
从***
你可能感兴趣
国投安信期货豆棕油日报
国投期货
2022-03-11
国投安信期货豆棕油日报
国投期货
2022-03-02
国投安信期货豆棕油日报
安信期货
2022-10-18
国投安信期货豆棕油日报
安信期货
2022-11-28
国投安信期货豆棕油日报
国投期货
2022-05-24