登录
注册
回到首页
AI
搜索
发现报告
发现数据
发现专题
研选报告
定制报告
VIP
权益
发现大使
发现一下
行业研究
公司研究
宏观策略
财报
招股书
会议纪要
seedance2.0
低空经济
DeepSeek
AIGC
大模型
当前位置:首页
/
其他报告
/
报告详情
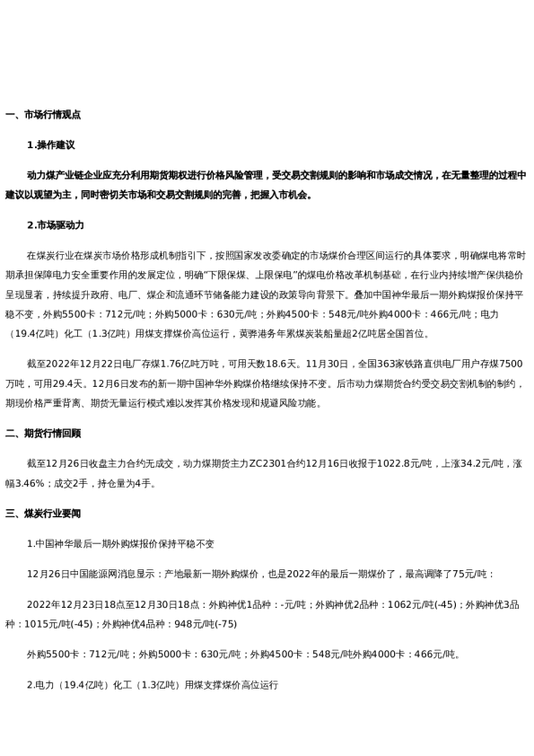
【动力煤】日报-2022-08-30 需求增长与保供稳价发力动力煤期价区间波动
2022-08-31
英大期货
比***
你可能感兴趣
【动力煤】日报-2022-08-03增产保供持续与长协稳价动力煤期价区间波动
英大期货
2022-08-04
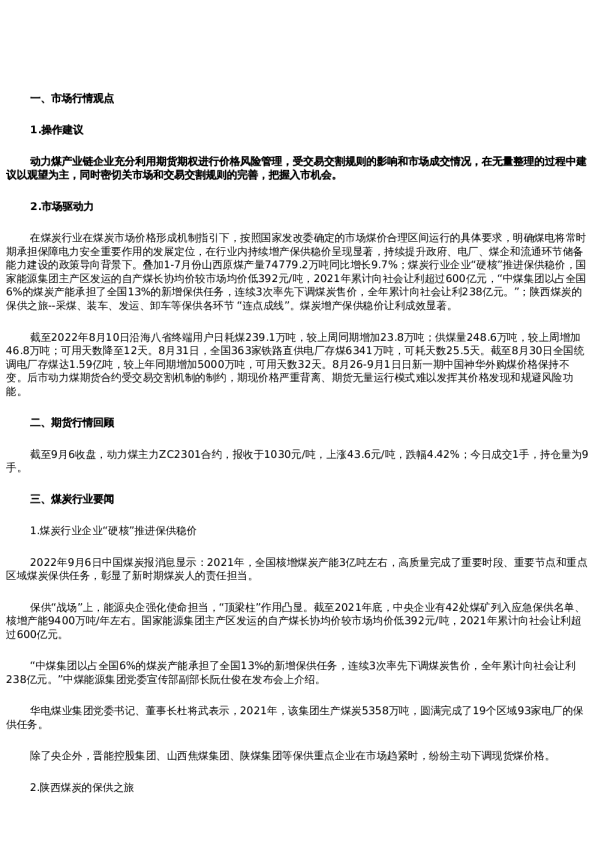
【动力煤】日报-2022-09-06 增产保供稳价让利担当动力煤期价区间波动
英大期货
2022-09-07
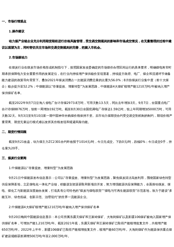
【动力煤】日报-2022-09-21 增产保供稳价核增产能动力煤期价区间波动
英大期货
2022-09-22
【动力煤】日报-2022-09-05 增产保供稳价与安全事故动力煤价区间波动
英大期货
2022-09-06
【动力煤】日报-2022-12-26 增产保供稳价与增运动力煤现价区间波动
英大期货
2022-12-27