登录
注册
回到首页
AI
搜索
发现报告
发现数据
发现专题
研选报告
定制报告
VIP
权益
发现大使
发现一下
行业研究
公司研究
宏观策略
财报
招股书
会议纪要
中央经济工作会议
低空经济
DeepSeek
AIGC
智能驾驶
大模型
当前位置:首页
/
会议纪要
/
报告详情
【风口研报·洞察】8月份开始的二次反弹已开启,这家碳化硅全球龙头业绩超预期、行业起量态势凸显,一图看懂国内厂商产能布局、投产情况
2022-08-21
未知机构
李***
你可能感兴趣
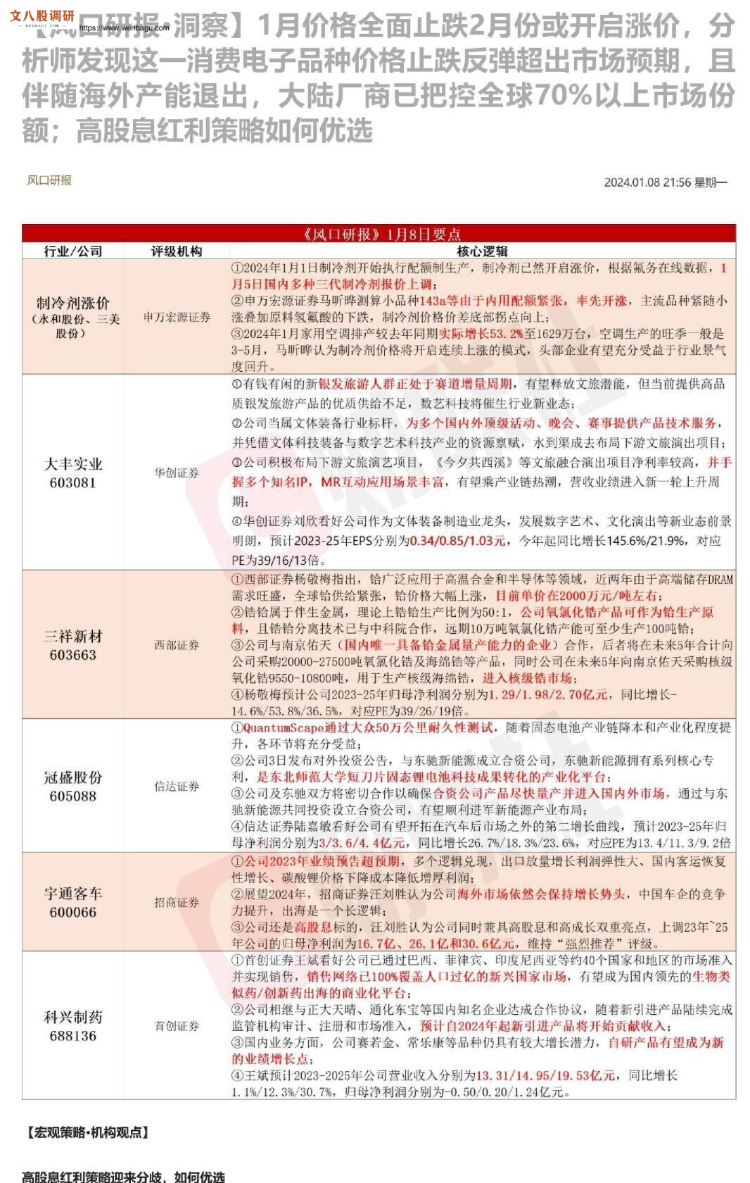
【风口研报·洞察】1月价格全面止跌2月份或开启涨价,分析师发现这一消费电子品种价格止跌反弹超出市场预期,且伴随海外产能退出,大陆厂商已把控全球70%以上市场份额;高股息红利策略如何优选
未知机构
2024-01-08
【风口研报·洞察】赛道行情扩散至小盘股后怎么走?机构称该IGBT碳化硅半导体材料不可忽视,对应市场空间或超100亿,这家“稀缺”龙头明年产能增加2–20220809
未知机构
2022-08-10
【风口研报·公司】核燃料组件中高价值耗材,这家2025年高端产品实现历史性突破,1300吨产能已顺利投产、3月开始向客户交付订单,远期净利润规-模或实现8倍增长
未知机构
2025-04-29
【风口研报·公司】近期海外漂浮式风电起量超预期,未来几年有望数倍增长,这家公司产品重要性可类比当前“海缆环节”、价格坚挺且海外存在较大供需缺口,目前已实现欧洲国内订单交付业绩
未知机构
2024-01-02
【风口研报·公司】中央指出加快充电基础设施建设,这家“小黑马”掌握充电桩核心模块国内市占率10%并加速出海布局,分析师看今明两年业绩增长180%对应45%估值修复空间;AI服务器起量驱动液冷行业放量-20240304
未知机构
2024-03-03