登录
注册
回到首页
AI
搜索
发现报告
发现数据
发现专题
研选报告
定制报告
VIP
权益
发现大使
发现一下
行业研究
公司研究
宏观策略
财报
招股书
会议纪要
中央经济工作会议
低空经济
DeepSeek
AIGC
智能驾驶
大模型
当前位置:首页
/
宏观策略
/
报告详情
2015年12月CPI&PPI点评
2016-01-09
陈丽丽
南京银行
.***
你可能感兴趣
2015年5月CPI&PPI数据点评
南京银行
2015-06-09
2015年7月CPI&PPI数据点评
南京银行
2015-08-10
2015年11月CPI&PPI数据点评
南京银行
2015-12-09
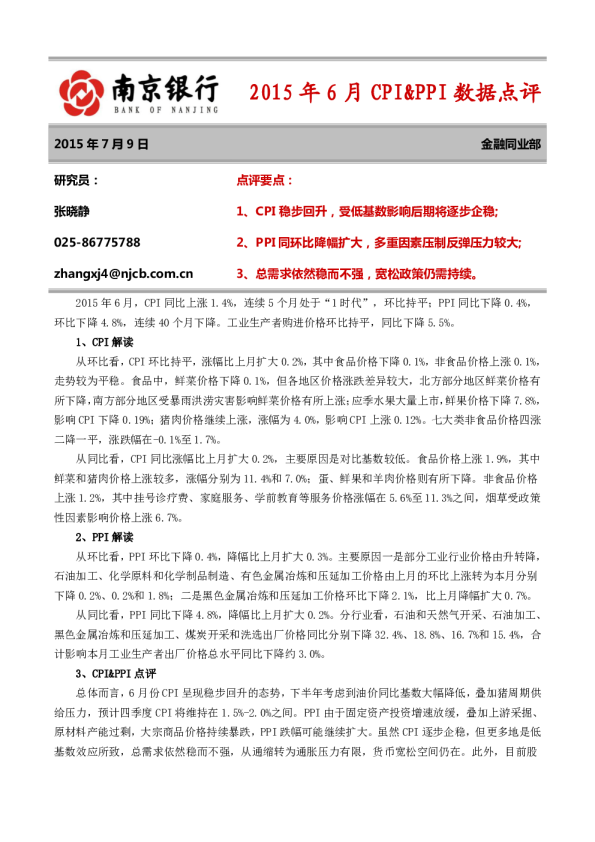
2015年6月CPI&PPI数据点评
南京银行
2015-07-09
2016年4月CPI&PPI数据点评
南京银行
2016-05-10