登录
注册
回到首页
AI
搜索
发现报告
发现数据
发现专题
研选报告
定制报告
VIP
权益
发现大使
发现一下
行业研究
公司研究
宏观策略
财报
招股书
会议纪要
中央经济工作会议
低空经济
DeepSeek
AIGC
大模型
当前位置:首页
/
其他报告
/
报告详情
中信期货-原油周报:欧佩克会议在即,拜登外交成果将见分晓-220731
2022-07-31
中信期货
笑***
你可能感兴趣
原油周报:拜登访沙暂无增产结论,关注八月欧佩克会议
中信期货
2022-07-17
拜登2023年国情咨文点评:重内政轻外交,从党同伐异到呼吁党派合作
东方证券
2023-02-20
原油日报:拜登下周将会见沙特国王
华泰期货
2022-07-08
原油日报:拜登将游说中东产油国增产
华泰期货
2022-07-12
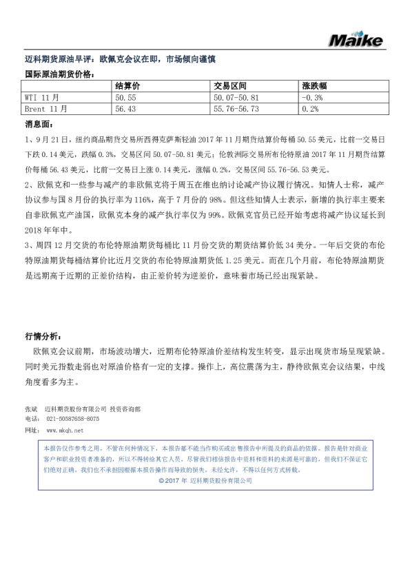
原油早评:欧佩克会议在即,市场倾向谨慎
迈科期货
2017-09-22