登录
注册
回到首页
AI
搜索
发现报告
发现数据
发现专题
研选报告
定制报告
VIP
权益
发现大使
发现一下
行业研究
公司研究
宏观策略
财报
招股书
会议纪要
稀土
低空经济
DeepSeek
AIGC
智能驾驶
大模型
当前位置:首页
/
会议纪要
/
报告详情
【风口研报·公司】这一产品遭“国内供给受限+海外产能锐减”短期价格大涨235_+,公司是国内三家主产企业之一、14000吨产能处于满产满销,分析师看今年
2022-07-22
未知机构
花***
你可能感兴趣
【风口研报·公司】引领量子信息突破赋能 新质生产力 ,这家公司获中国电信入驻不断丰富 DICT量子 场景化解决方案;该行业经过2年磨底后今年迎来涨价行情 这家底部龙头在手现金40亿当前满产满销
未知机构
2024-03-13
【风口研报·公司】AI带动PCB不断升级,这家公司专注于高性能耗材细分方向,当前产能满产满销且结构高端化,一季报业绩同比增近8成;另有公.
未知机构
2025-07-04
【风口研报·洞察】全球最大在产盐湖遭封锁澳矿商宣布减产打响“供给侧出清”第一枪,分析师认为2024年锂或是基本面最差的一年,参考2019年锂行情,锂企业股价领先锂价见底反弹;市场筑底后关注哪些主题
未知机构
2024-01-11
【风口研报·公司】可替代橡胶、PVC的“双碳”新材料、国内仅三家企业具有高端产能,这家公司2
未知机构
2022-08-03
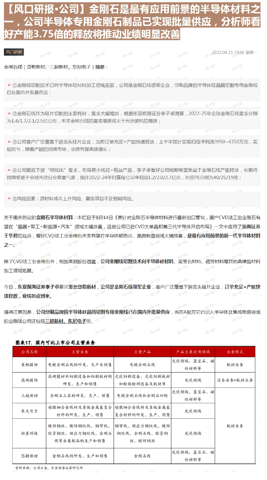
【风口研报·公司】金刚石是最有应用前景的半导体材料之一,公司半导体专用金刚石制品已实现批量供应,分析师看好产能3
未知机构
2022-08-16