登录
注册
回到首页
AI
搜索
发现报告
发现数据
发现专题
研选报告
定制报告
VIP
权益
发现大使
发现一下
行业研究
公司研究
宏观策略
财报
招股书
会议纪要
中央经济工作会议
低空经济
DeepSeek
AIGC
智能驾驶
大模型
当前位置:首页
/
会议纪要
/
报告详情
0720选股宝调研日报–储能产能从1GW扩到10GW,今年新签订单已有2GW;新能源扁线产能快速释放,
2022-07-22
未知机构
余***
你可能感兴趣
0809选股宝评级日报–锂电激光设备龙头!去年新签动力电池焊接设备订单超30亿,绑定宁德等大客户业绩有望快速释放
未知机构
2022-08-11
0801选股宝调研日报–勃姆石产能持续增长,下游需求预期很好;叶片模具产能快速扩产,原材料降价明显
未知机构
2022-08-02
0801选股宝评级日报–锂电EPC黑马!从传统化工EPC向锂电EPC及锂电设备赛道切换,新签订单将推动23年营收高增
未知机构
2022-08-02
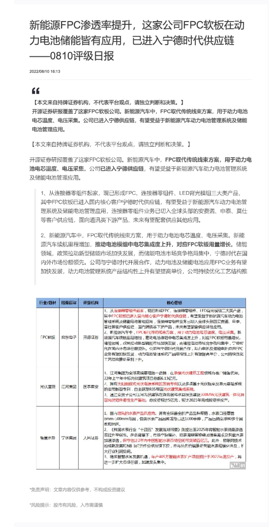
0810选股宝评级日报–新能源FPC渗透率提升,这家公司FPC软板在动力电池储能皆有应用,已进入宁德时代供应链
未知机构
2022-08-12
0809选股宝调研日报–在手订单105亿,预计集中在明后年交付;单GW价值量达到5000万,公司电池环节订单可能超预期
未知机构
2022-08-11