AI智能总结
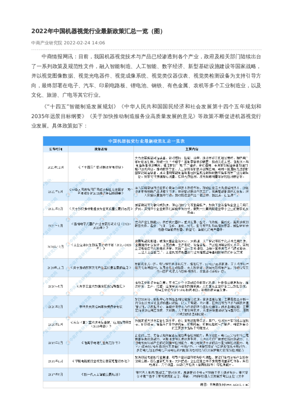
研究目的&摘要 摘要 研究目的 4张告工愿为.%况范业开究,将对比 孔品视记人三于上世处广代本,央惠全球范开流行和、近要人二法作资生文化,进业和让节坐+劳元本不心高人三的劳动审实车产业在不的转率与汁级,以有进旗式不一持德重实改。工业 5品人日丁具更高的一作牢和权的我产件,可4也冬复零为的情:一走行作,4众多主动逐单卫行 头企对口等设业内企冶 ,动心示部件:器完本工买主第、进头、科机、位净关会下以发核心款计主个号分构成,款计中其法 可月期2015222年十=二 州等的理有,主要下市场是半于体和了行业、珍之外车车,即原达,深草,安业,医为和 国产替代之路任重道近:学受投大记升生产智量化在典、下逆应用 T院净会三等的关%问限 内持外,量,教为,产 外机三, 其-业围产替控宽3 区表7Y1-年三分名址.6.产业取家施社 15 9T 正表几的其业二学心事经件与扫关产安全业素10:2017-763T思营业收人增 17 18 三&1:2217 22年点44入及 表1717-1天营业入 159 性表:3:23:7-2321单子*"入表重 票1:4业事 21 22 工表17:日M制营行业%9次入2.17-2年5要 :4三4 &1:2.1 2年-125业巨头市± 素2:247-7>年0三头在至导理收人变对表2:,2817 22:年-1得年与人 正表22.4-年: 名词解释 CNN(Carvolutiaral Neural Netvorks):各积种经网络是一冲前惯抑经网络,它的人工扣经元可以响应一邮分覆善池重内的周售单元,对)于人型图像处注有出色表环 HOG(Histogramof Criented Gradiants) :主要用干计算机,,学处理的体检别 SPM(Sps(sl Pyramd Matchmg):是一种利用空言金字造走行图像压配、识刘、分美约律达 : ,( : (p se ece() Wd + GAN: 在图像生成上取得了已大的成功。这无短取决于GAN在博分下小断课高理棋能力,最块实现以乱真的图像生成 机器视莞(Medhinsvisicn;:量一功给合技术,向括图像先津、机械工控报术、控制、电光美期、关学成像、传募器、模投与数字样热技术、计事机软硬件技术(注像造湿和分等费法、像卡、IVC卡等) 湿度学习(Dnlaming):机需学习的分支,是一种达图使用包含复表结将或由多重非续件实获约或的多个处建质对数环进行高层拉象的算法计算机提觉(CV):招机能照勿环境的能力 + 数据范据(Cata Mining) :是一个牌学科的计算机科学分支它是用人工哲低,机需学习、较计学和数驾库的文叉方达在相收大型的效据第十发现模式的计算过程 数据压缩:指在不丢失有用信息的前理下,感改数据量以或少存媒空问,理高其传编、存情和处理效率,成按明一定的算法对数据进行重新组绍,或少数播的完余和存消的空高的一体技术方油 图像分美:积各白在区像信息中所反映的不同特汇,担不同美分的日标区分刀水的像征理方法 + 原统集成(emme2suo):通究是结特款计、证件与通信技术组含起来为用户解决增息处理问医的业务,集成的各个分离部分原人就是一个个独立的感统,集成后的整体的各部分之司能微此有和测地工作,以发样整体范,必到整体优化的日的 + 素征学习:在机器学习象域,表让学》(或特在学》)是一和持累始效损转执或为能等策机器学习有效升度的一和法术的事合 益膏式学习(SupervsedLeamng):是机器学中的一个方法。可以由标记好的测练第中季到或造立一个债式 强化学习:性化学习量一科试结方法,其目标学让款件智能体在特字环境中新够案取国报量大化的行力度量学习:即学习一个度量空间,在源空旧中的学可异需高效。这种方法多用于小并本分类 +液化(Pooling)量单积择网络的一个重要的提含,它实示上量一形式的降军样 喜头狗 : 403.002.5883 电汽 中国机器视觉行业综述- 机器视觉行业发展历程(2/7) 机器视觉的发展史可追溯至20世纪60年代末, 几乎每十年机器视觉技术与应用都会产生一次深刻变革 中国相较手海外发展起步晚,直到90年代中后期才开始有初步探素应用, 成长阶段:受费十半导体产业的发展使机器视资得到蓬 产业发展阶段:应用和算力的提升共同促进机器初 萌芽阶段:只在高端的科学研究和 起步阶段:机器视觉的念首次在产业 中国机器视觉行业综述 机器视觉定义与概念区分(3/7) 对于机器视觉的定义不尽相同,机器视觉和计算机视觉两个术语略有区别但在很多文献中没有非常严格的区分, 但侧点不同。 口用计机未资限人约视资 机器视竞土要有成象、曾号分析处理、决策及执行三个关键环节构成 自于复达的高性能 输出的是对丁图像疗列对应的真实世界的形解:机器机芝销入9是一定光照条升下的全展、塑料等实际 口土要开究映射到羊起或多报图像上的三举场量,从像中损取并鼠的义信息,实殊图量理解是计机视资是终极目标 中国机结数党产业联型(MVU)持机链规党行业定义为估从事机链机觉部件和累统制三商、东统集成商、代温商、从事机器视竞及图象相大技本的咨询机构,研究机构,学术因体和使用机需税党产品的气行算业 计营机批觉 头狗 未源:公开资科尊理,实的研字院 中国机器视觉行业综述 机器视觉系统构成及评价指标(4/7) 机器视觉系统包含硬件、软件和算法等诸多单元,通过硬件部分实现成像,图像处理由算法及软件构成的视觉控制系统负责,机器视觉系统的评价指标因应用领域而异 口件需器发型:包含像查数与其提供的西百分薪率正档关口像元排列力式:决定相机是查可以扫成 3功能:特行测物体转换成计机中的数字 整器量大尺寸不得小于所达相机的传照器尺寸:先学接口和接接环范配件:非据先学效人售车告算焦员 口光学放大位率:德头将物体投对创感光元件上约大小和特体减 际尺的比值 口功能:给月标物体提供整定光的期环U特性:光速多数因应用质量而异 口具必多效:光激美型(正D是机器规党的首送光薄美型),请色、形状和照明方式 未源:公开资利整理、头豹研究院 豪头物 中国机器视觉行业综述 机器视觉系统构成及评价指标(5/7) 机器视觉软件通过图像处理算法完成对被测物的识别、定位、测量、检测等功能, 底层算法是包含大量 处理算法的工具库,主要使用者为集成商与设备商,二二次开发的软件包主要供最终用户使用。 口包含图像处理算法,对机器学习和深度习支持良灯 数件系统 CperCV 口美围MethWorks公司发布面含料子计算、可机化及交互式程序设计的高对技计算环境 口土要用于工径计算、控制设计、医处理、信量处理与通营、信号检测、金融端模设计与分动等领域 MATLAB 豪头狗 未源:公开资科尊理,实的研院 中国机器视觉行业综述 中国机器视觉行业战略规划政策(6/7) 在《智能硬件产业创新发展专项行动(2016-2018年)》中首次提出支持机器视觉等新一代感知技术的发展机器视觉以固有优势扎根,借助利好的宏观环境与政策环境莲勃发展, 发布日期 策名称 5G+A机错得党需利能第史广逐地非十高退、并下、移动等环境,进一少拓展了人工智解的应用审间,制快治理解力取代化,形成科化、精细化、智能化的治理能力 (5度用场行动计划 (+.) ,培高现会制造业复样,改选温升体统产业 未源:中改开网站,实的研字 豪头物 中国机器视觉行业综述 一中国机器视觉行业地区政策(7/7) 推动智能工厂的建设相关政策集中在江浙沪 十四五"期间,中国各省市提出机器视觉行业的发展目标, 地区,智能机器人规模化生产做出布局带动机器视觉发展的相关政策躲在北京、广东等地。 政策名开 政第妥点 (北京市机器人产业创新发展路技压》 到2025年,规觉模块、人体识导债块、边界检测债块以及视觉错的等模块动能导著地益 培育5家以上具有国际影明力的领军企业,50家以上细分领效龙义企 中国机器视觉行业综述 机器视觉行业产业链分析(1/5) 从机器视觉产业链角度来看,机器视觉行业产业链环节较长,上游由机器视觉系统硬件和软件算法构成中游为设备商和系统集成商主要负责软件的二次并发和设备制造,下游应用场景和领域广泛。 产业链图清 工业相机 光迎 工业镜头 软件及草法 CCGNEX M CCS HIKVSION 汽车 电池 电子 机器人 应用场影 通用平部件 医疗 牛导体 食品饮料 包装 头狗 未源:全业营网,头药研究院 中国机器视觉行业综述一机器视觉行业产业链上游分析(2/5) 机器视觉行业上游包括光源、镜头、相机等硬件、图像处理软件等核心部件, 从成本分布来看其开发成 彩色萍像 模拟格机 智机 可和着于效立的祝分拉制器或者上险机,成为甚于P心的视关控制承统 代表全业:康酬视(美日)代表全零:请元元 视宽先泽分析 可洗及软件 可以集成于相款之中,从而等相机过一步扩辰为智能相 头狗 未源:(工业机器人技术),头影研究票 —业人 CAGR: 7.64 CAGR: 30.3% a7. + 73.9h /UU 51s : 160 - 501n + 40h - 300 - 20 143 1n% 2011 2018 2001 2320 ma 2019 2021 禁募家。于2008点立,以完心8%产品为口,达入对 一全球传步整是实,立于上世比70车代,产量国能售运鉴、澳量仅器、现处6 机等款更件的产业位化势,后求优终实量喜产实速一当 口业地表现好,2017-2020年%剂4推持在70%或期1需定增K2021年晚有下滑主(6.51%,元 漂产品是公司的等一大务,2014车开始本局品产品日销可单存全净年机,在能%产品上 头狗 未源:Boamte2,全业车极,头的研充戏 中国机器视觉行业综述 一机器视觉行业产业链中游及龙头分析(4/5) 中游是机器视觉二次开发的系统集成和软件服务商,主要根据上游产品以及下游需求进行集成整合,越来越多上游企业向中游业务扩展延伸,形成自有的完整解决方案 口中同机器视常系统募或商十要两向设备制造高或者最续用户排供硬件事成、款件服务等解决方案 口中国机铭视党行业中游为系统集成和整机范备市场,行业土要参与老为恶统费成商、消外机器视党范备限务商、以及高外机器程竞品牌代理商口组表事质与级护共占坏质本的20%,人上激全业为中业务码服报资了便科 2017-2021年天准科技营业收入及酬速单位:[亿元人民币] 2017-2021年矩子科技营业收入及增速单位:[亿元人民币] P an. 2523 2017 2005 2323 2320 口工业署过师,总势联合,次立于2005年,2019年上市。净过向客产编售产品&得4服予存用收入 口机量视设备领充供应商,欢立丁2097年2019车上事,主益登视光设备、控款总或量件 和利调,产品工安为机卷教,让于投心效水,为署户投供工业程完产品与新 口共收增长你定 立足费电于开下市场,2017-2021年营收至善卡始势,为系合增池41.1 071个实现营收12.55(7元,7.7保对下稳存3购对,2021个实4或入12857元,网比增卡 口产、开购,件发共同发力,买联业损高增关6221/-2221年营3保技增长通券,>年()买及 136%的合销长2021年8技统证备享8入中点:营高的29,法2474%,电%年电 心可TAI能力-建没P.零现H,较较 未源:Boambe2,全业年损,头的研充戏 中国机器视觉行业综述 机器视觉行业产业链下游分析(5/5) 涉及到多种制造及服务行业:主要应用于汽车制造、消费电子、食品包 普涛 机需视 效干方美元 [5后流新日,2321年至年机%人行生品