登录
注册
回到首页
AI
搜索
发现报告
发现数据
发现专题
研选报告
定制报告
VIP
权益
发现大使
发现一下
行业研究
公司研究
宏观策略
财报
招股书
会议纪要
中央经济工作会议
低空经济
DeepSeek
AIGC
大模型
当前位置:首页
/
其他报告
/
报告详情
铜日报:中国制造业数据疲弱,铜价延续跌势
2019-01-03
张华伟
东吴期货
晚***
你可能感兴趣
沪铜周报:中国制造业疲软,铜价延续跌势
上海中期期货
2014-03-03
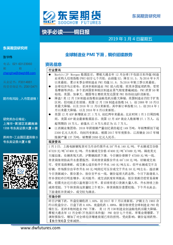
铜日报:全球制造业PMI下滑,铜价延续跌势
东吴期货
2019-01-04
铜日报:中国11月制造业PMI超预期回升,铜价跌势受阻
东吴期货
2017-12-01
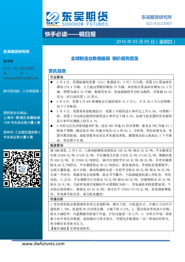
铜日报:全球制造业数据疲弱 铜价弱势震荡
东吴期货
2016-05-05
铜日报:受中国需求忧虑影响 铜价延续跌势
东吴期货
2016-04-21