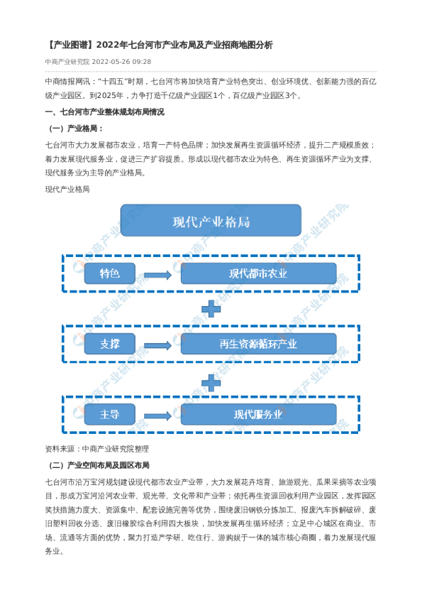
七台河市产业发展规划及现状分析报告指出,该市将加快培育产业特色突出、创业环境优、创新能力强的百亿级产业园区,力争打造千亿级产业园区1个,百亿级产业园区3个。该市大力发展都市农业、再生资源循环经济和现代服务业,形成以现代都市农业为特色、再生资源循环产业为支撑、现代服务业为主导的产业格局。七台河市产业结构不断优化,2021年实现地区生产总值231.4亿元,同比增长12.11%。该市将推动工业经济高质量发展,巩固延伸煤及煤化工产业、承接集聚生物医药产业、培育壮大石墨新材料产业、提质升级再制造产业、统筹谋划新能源产业。七台河市将构建规模化、专业化、特色化、智慧化的现代农业发展格局,实现农业总产值100亿元以上、增加值60亿元以上。该市将推动森林生态旅游高质量发展,优先发展冰雪旅游,重点培育康养旅游,优化提升生态旅游,创新发展乡村旅游。七台河市有几家龙头企业,包括黑龙江七煤集团、黑龙江龙煤矿业集团、黑龙江七台河矿业集团等。