登录
注册
回到首页
AI
搜索
发现报告
发现数据
发现专题
研选报告
定制报告
VIP
权益
发现大使
发现一下
行业研究
公司研究
宏观策略
财报
招股书
会议纪要
海南封关
低空经济
DeepSeek
AIGC
大模型
当前位置:首页
/
其他报告
/
报告详情
A股市场因子跟踪及多因子组合周报2018年第50周
2018-12-14
于鹏
国金证券
晚***
你可能感兴趣
A股市场因子跟踪及多因子组合周报:2018年第48周
国金证券
2018-11-30
A股市场因子跟踪及多因子组合周报2018年第51周
国金证券
2018-12-21
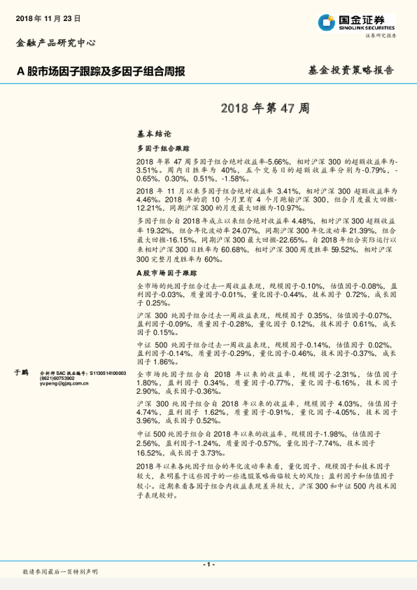
A股市场因子跟踪及多因子组合周报:2018年第47周
国金证券
2018-11-23
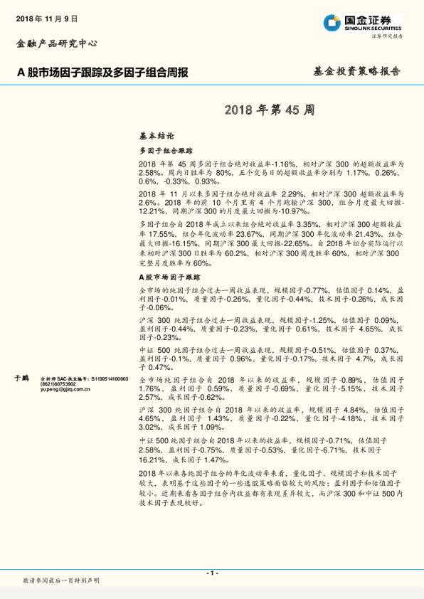
A股市场因子跟踪及多因子组合周报:2018年第45周
国金证券
2018-11-09
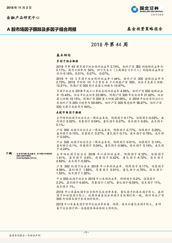
A股市场因子跟踪及多因子组合周报:2018年第44周
国金证券
2018-11-02