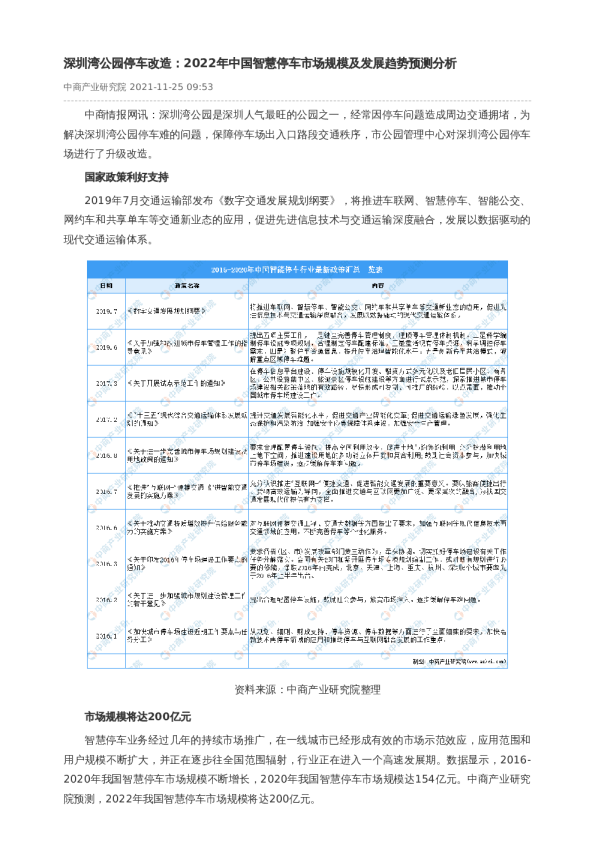
智慧停车市场规模及发展趋势预测分析
根据中商产业研究院的数据,2016-2020年我国智慧停车市场规模不断增长,2020年市场规模达到154亿元。预计2022年我国智慧停车市场规模将达到200亿元。
我国停车位供给缺口巨大,2020年停车位需求量高达3.77亿个,而停车位个数仅有1.19亿个。预计2021年我国停车位数量和需求量分别可达1.31亿个和4.07亿个。
智能停车发展趋势包括与智慧城市交通管理系统相融合,以及建立标准实现统一管理。智慧停车需要融入智慧城市的交通管理之中,通过遍布的传感网络将数字城市与实体城市相关联,将城市管理与建设中的大数据交由云计算平台进行分析决策,并据此对城市设施进行自动化的管理与控制。目前各个停车平台各自为政,需要建立产业联盟,颁布实施统一的标准体系,实现智慧停车管理平台的统一管理,才能够有效解决智慧停车行业的数据孤高问题,提高停车位利用率和服务质量。
发现报告(www.fxbaogao.com)为您提供最专业的研报服务,用户量在业内名列前茅。我们收录的报告数量极多,覆盖了宏观、行业、公司等各个层面,几乎无所不包。平台设计极简,操作方便,利用前沿技术帮您快速筛选核心信息。大家都在用发现报告,因为这里能真正帮您高效解决问题,实现深度的市场洞察和决策。