想要找全报告,就来发现报告(www.fxbaogao.com)。作为国内顶尖的研报平台,我们拥有超大的用户群体,大家都信赖这里的数据。研报覆盖面极广,从宏观策略到细分行业,再到个股分析,内容多到数不清。我们用最朴素实用的设计,配合强大的技术,助您高效获取核心信息,实现深度洞察,是专业投资者的必备工具。
2022年中国汽车电子行业最新政策汇总一览(图)中商产业研究院 2022-03-21 14:36中商情报网讯:汽车电子是车体汽车电子控制装置和车载汽车电子控制装置的总称。汽车电子是汽车产业中的重要一环,为行业的健康发展提供重要支撑,是国家优先发展和重点支持的产业。近年来,国家及政府层面出台了一系列产业政策鼓励汽车电子行业发展。《车联网网络安全和数据安全标准体系建设指南》《“十四五”数字经济发展规划》《国家车联网产业标准体系建设指南(智能交通相关)》《新能源汽车产业发展规划(2021-2035年)》等政策不断促进汽车电子行业发展。具体政策如下:
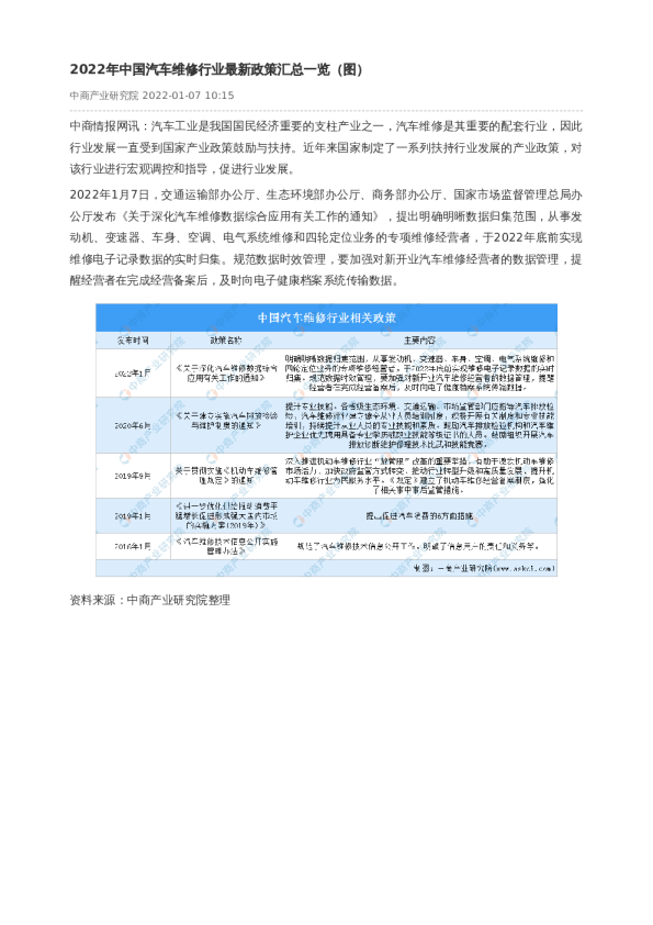
资料来源:中商产业研究院整理