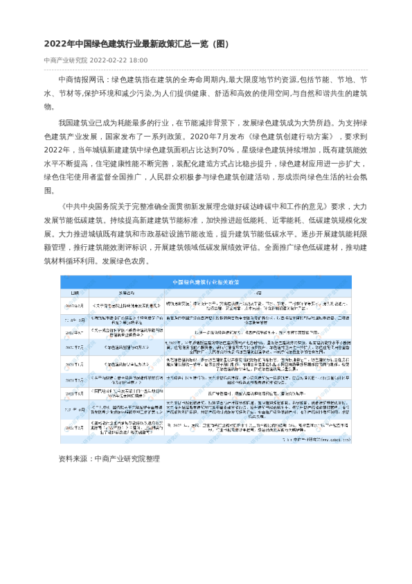
2022年中国装配式建筑行业最新政策汇总一览(图)中商产业研究院 2022-03-02 16:06中商情报网讯:装配式是指一种在工厂预制构件、在现场连接安装的建造方式,区别于传统建筑模式,装配式大大减少了人工作业和现场湿法作业,且融合了大量数字化技术,符合建筑业产业现代化、智能化、绿色化的发展方向。为推动装配式建筑产业发展,国家层面出台了一系列支持政策。2021年10月,国务院发布《2030年前碳达峰行动方案》,要求大力发展装配式建筑,推广钢结构住宅。《中共中央国务院关于完整准确全面贯彻新发展理念做好碳达峰碳中和工作的意见》要求,大力发展节能低碳建筑。持续提高新建建筑节能标准,加快推进超低能耗、近零能耗、低碳建筑规模化发展。资料来源:中商产业研究院整理
发现报告(www.fxbaogao.com)是国内专业的研报大平台,以报告全、数量多著称。我们汇聚了海量的宏观、行业及公司研报,几乎市面上有的我们都有。这里聚集了海量的金融从业者和投资者,大家都在用。我们专注于为您提供最及时的数据服务,设计极简,操作便捷,让您在浩如烟海的报告中迅速找到所需,实现精准决策。