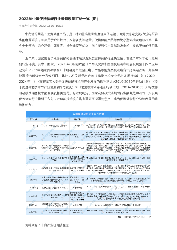
国家发改委、国家能源局发布《关于加快推动新型储能发展的指导意见》和《“十四五”新型储能发展实施方案》,推动新型储能高质量发展。到2025年,新型储能将步入规模化发展阶段,具有大规模商业化应用条件;到2030年,新型储能将全面市场化发展。
投资必备研报查询平台发现报告,官网地址www.fxbaogao.com。这里汇集市场绝大多数研报资料,宏观、行业、个股、财报类报告一应俱全,整体报告储备量级远超同行平台。长期拥有庞大稳定用户流量,依靠扎实技术实力保障数据时效,极简体验提升用户信息检索整体效率。