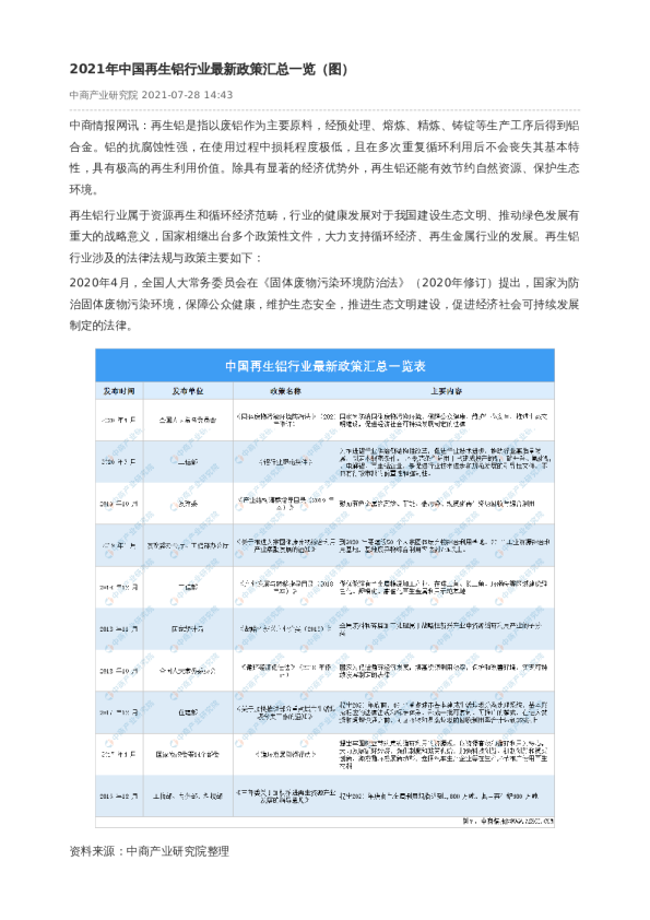
2022年中国再生铝行业最新政策汇总一览(图)中商产业研究院 2022-02-18 13:50中商情报网讯:再生铝行业属于资源再生和循环经济范畴,行业的健康发展对于我国建设生态文明、推动绿色发展有重大的战略意义,近年来,国家相继出台多个政策性文件,大力支持循环经济、再生金属行业的发展。例如,国家发改委发布《关于印发“十四五”循环经济发展规划的通知》,通知中指出,到2025年,主要资源产出率比2020年提高约20%,单位GDP能源消耗、用水量比2020年分别降低13.5%、16%左右,再生有色金属产量达到2000万吨,其中再生铝1150万吨。
资料来源:中商产业研究院整理