登录
注册
回到首页
AI
搜索
发现报告
发现数据
发现专题
研选报告
定制报告
VIP
权益
发现大使
发现一下
行业研究
公司研究
宏观策略
财报
招股书
会议纪要
海南封关
低空经济
DeepSeek
AIGC
大模型
当前位置:首页
/
其他报告
/
报告详情
原油期货早报:地缘政治再陷紧张,国际油价走高
2022-02-14
高赵、金芸立
创元期货
劣***
你可能感兴趣
一周集萃 原油期货:中东地缘政治紧张持续,油价继续走高
广州期货
2018-04-20
一周集萃原油期货:中东地缘政治紧张,油价强势上扬
广州期货
2018-04-13
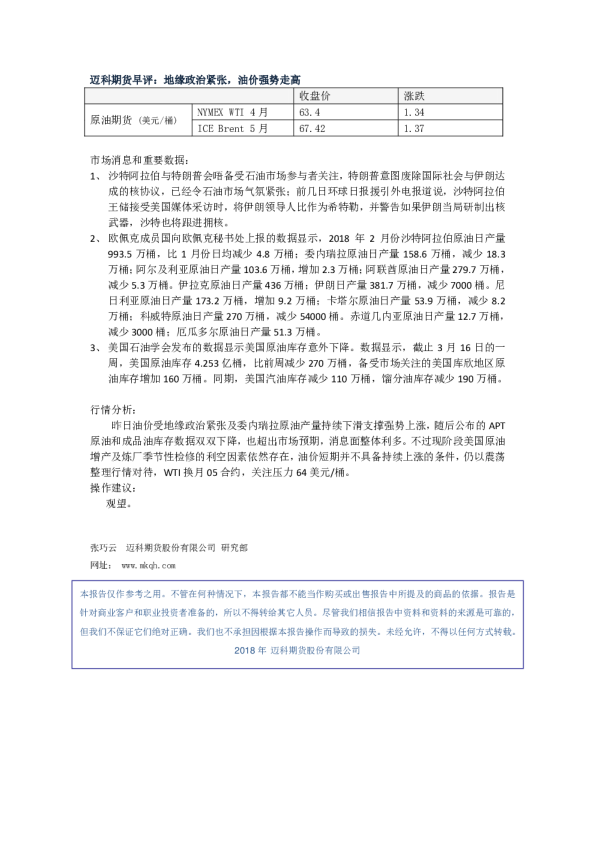
早评:地缘政治紧张,油价强势走高
迈科期货
2018-03-21
沥青期货周报:地缘政治紧张,国际油价再创新高
鲁证期货
2022-02-13
【风口研报·洞察】地缘政治风险升温,国际油价持续走高,分析师判断全球原油长期资本开支不足,看好相关公司直接受益;全球定价大宗商品走强对A股投资指引
未知机构
2024-04-08